EasyManua.ls Logo

Sony ICF-CD855V - Page 31

Sony ICF-CD855V
50 pages
Print Icon
To Next Page IconTo Next Page
To Next Page IconTo Next Page
To Previous Page IconTo Previous Page
To Previous Page IconTo Previous Page
Loading...
31
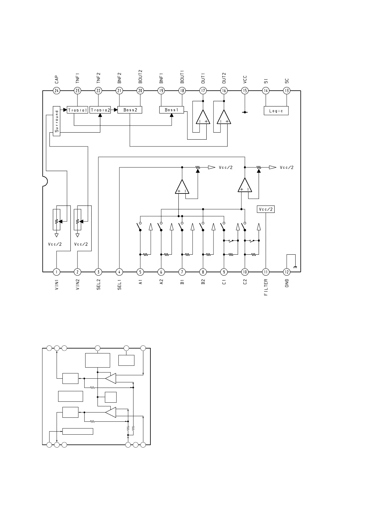
ICF-CD855V
– MAIN Board –
IC301 BD3870FS-E2
IC302 LA4627
1
STBY
2
OUT2
3
NC
4
PRE GND
5
NC
6
IN2
9
P.P
8
DC
7
IN1
VCC
OUT1
NC
POWER
AMP
RIPPLE
FILTER
+
POWER
AMP
REF
AMP
+
TSD
PROTECTOR
STANDBY SWITCH
POP SOUND
PROTECTION
BLOCK
12 11 10

Other manuals for Sony ICF-CD855V

Related product manuals