EasyManua.ls Logo

Sony NW-E99 - IC Block Diagrams; Main Board IC Block Diagrams; Display Board IC Block Diagrams

Sony NW-E99
24 pages
Print Icon
To Next Page IconTo Next Page
To Next Page IconTo Next Page
To Previous Page IconTo Previous Page
To Previous Page IconTo Previous Page
Loading...
17
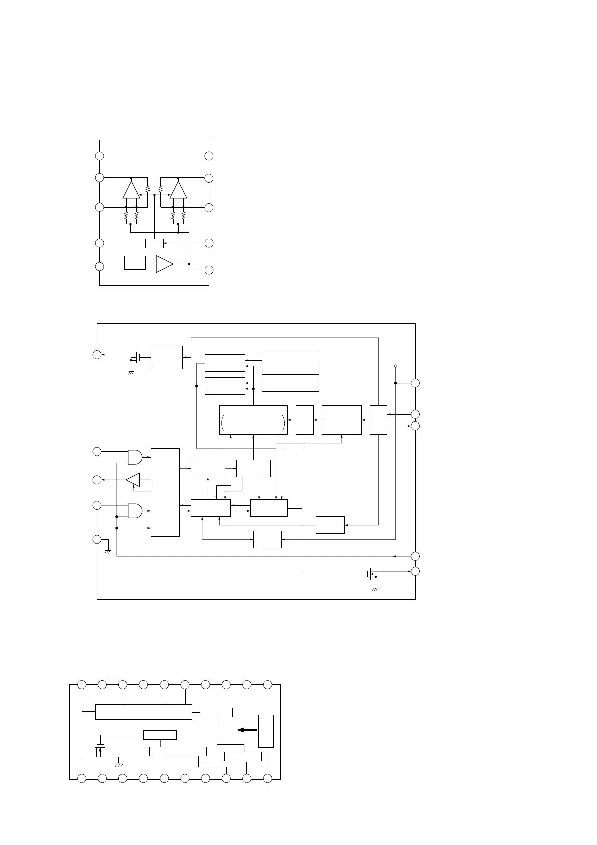
NW-E99
IC Block Diagrams
IC301 NJM2776RB2 (TE2)
1
2
3
4
5
10
9
6
7
V
+
2
O
OUT1
IN1
STANDBY
V
+
1
VREF
OUT2
GND
STANDBY
8
IN2
BIAS
REG
IC700 RS5C348A-E2-FB
VDD
VDD
OSCIN
OSCOUT
CE
INTR
32KOUT
SCLK
SO
SI
VSS
32 kHz
OUTPUT
CONTROL
COMPARATOR
W
COMPARATOR
D
ADDRESS
REGISTER
I/O
CONTROL
ADDRESS
DECODER
SHIFT
REGISTER
INTERRUPT
CONTROL
OSC
DETECT
VOLTAGE
DETECT
ALARM W REGISTER
(WEEK, MIN, HOUR)
ALARM D REGISTER
(MIN, HOUR)
DIV
OSC
DIVIDER
CORRECTION
9
10
8
7
6
2
3
4
5
1
TIMER COUNTER
SEC, MIN, HOUR, WEEK,
DAY, MONTH, YEAR
– MAIN Board –
IC801 SM8145AB-G-EL
– DISPLAY Board –
LDR
NC
NC
OCL1
OCL2
NC
OCL3
OCE
ENA2 ENA1
NC
VDD
NC
OUT2
OUT1
NC
NC
CHV
OUTCOM
VSS
20 19 18
17 16
15 14 13 12 11
12345678910
OSCILLATOR
OSCILLATOR
DIVIDER
DIVIDER
CONTROL
LOGIC
HIGH VOLTAGE SWITCHING
CIRCUIT

Related product manuals