EasyManua.ls Logo

Sony NW-E99 - Schematic Diagram - Main Board (2;2)

Sony NW-E99
24 pages
Print Icon
To Next Page IconTo Next Page
To Next Page IconTo Next Page
To Previous Page IconTo Previous Page
To Previous Page IconTo Previous Page
Loading...
1616
NW-E99
NW-E99
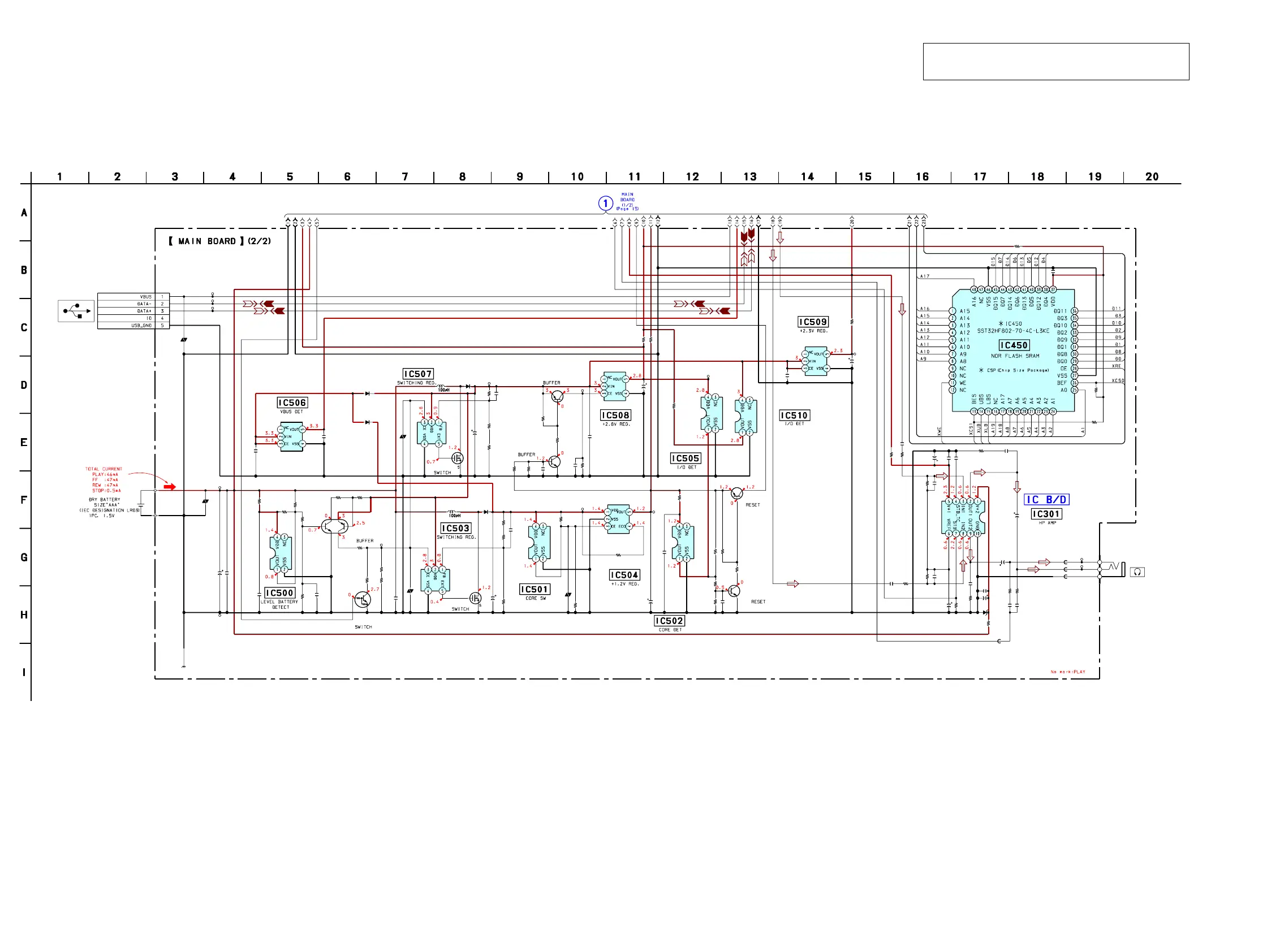
4-8. SCHEMATIC DIAGRAM – MAIN BOARD (2/2) – See page 17 for IC Block Diagram.
IC450 (nor flash sram) on MAIN board cannot be replaced
individually.
Replace it with MAIN board assembly for service.
IC301
C
1
0
4
R
1
0
3
R102
R203
C204
C103
C305
C303
R101 C102
C100
R200
C200
C202
R201
R302
C301
R300
C203
TP208
TP108
R533
TP509
C520
TP414
TP314
TP503
R
5
3
1
R532
D504
TP506
C518
R530
R528
R526
R523
Q506
C511
R527
R529
TP505
C516
C512
R519
R510
Q502
R502
C503
R507
R522
R501
R505
R514
TP508
Q501
IC
5
0
0
D503
D502
C513
C515
R
5
1
3
R
5
0
8
R
5
0
0
D501
R518
R
5
1
6
R511
R506
R509
R504
TP502
C506
C505
R512
R521R515
R520
C508
C
5
0
1
TP501
TP500
TP507
J301
C304
C101
C201
C300
D300
C302
IC509
C521
V
D
R
5
0
2
IC508
IC504
L501
IC
5
0
7
Q505
C517
Q507
C519
Q504
C509
C502
0.1
V
D
R
5
0
4
IC
5
0
3
Q503
C504
L500
V
D
R
5
0
1
V
D
R
5
0
3
C500
V
D
R
5
0
0
R450
C450
R451
R452
R202
TP504
R
3
0
3
IC506
R524
IC
5
0
1
Q500
IC
5
0
5
R
5
1
7
IC
5
0
2
FB200
FB100
FB300
R100
FB302
R
5
0
3
R
5
2
5
C510
CN400
NJM2776RB2 (TE2)
0
.2
2
4
7
k
33k
47k
0.22
100p
0.1
0.33
10 0.22
0.022
4.7k
0.022
0.22
10
47k
0.1
0
100p
HP-R
HP-L
0
2.3V
0.1
D-
D+
1.2V
0
0
R534
100
RSX101M-30TR
33p
470k
100k
100k
470k
2SC5658T2L
0.047
470k
1M
REGCE
0.1
0.01
1M
470k
2SC5658T2L
1M
0.022
470k
47K
100k
2.2M
470k
VCORE
3LN01S-K-TL-E
S
-8
0
8
0
9
C
N
P
F
-B
9
N
-T
F
1SS400TE-61
1SS400TE-61
0.1
10
4
7
k
2
2
0
k
4
7
0
k
RSX101M-30TR
1M
4
7
0
k
220k
330k
2.2M
2.2M
NM
1
0.1
100k
470k220k
22k
0.1
1
BATT+
BATT-
2.8V
10
10V
220
2.5V
220
2.5V
10
10V
MAZS120008SO
22
4V
XC62HR2301MR
4.7
6.3V
XC62HR2802MR
R1160N121B-TR-FA
X
C
9
1
0
5
D
0
9
1
M
R
XP151A13A0MR
47
10V
2SA2029T2L
100
6.3V
2SA2029T2L
10
6.3V
X
C
9
1
0
5
D
0
9
1
M
R
XP4601
47
10V
47
10V
0
0.1
100k
100k
33k
VBUS
0
XC62HR3302MR
1M
S
-8
0
8
1
0
C
N
P
F
-B
9
0
-T
F
XP151A12A2MR
S
-8
0
8
2
4
C
N
B
B
-B
8
J
-T
F
IC
5
1
0
S
-8
0
8
2
4
C
N
P
F
-B
8
J
-T
F
1
0
0
k
S
-8
0
8
1
0
C
N
P
F
-B
9
0
-T
F
4.7k
1
M
1
M
47p
5P

Related product manuals