EasyManua.ls Logo

Sony STR-DE695 - Schematic Diagram - Main Section (3;3)

Sony STR-DE695
68 pages
Print Icon
To Next Page IconTo Next Page
To Next Page IconTo Next Page
To Previous Page IconTo Previous Page
To Previous Page IconTo Previous Page
Loading...
STR-DE695
2828
C471
C472
C473
C474
C475
C499
C805
C806
C810
C811
CC69
D560
D561
D801
D804
D896
D902
D903
D904
D905
R470
R477
R499
R532
R533
R535 R536
R803
R804
D818
R473
R474
R806
R824
R802
R805
C822
C801
C802
CNP915
C804
C803
C901
C830
C903
R476
R469
IC801
IC802
RY560
RY561
CC76
J309
CN505
Q560
Q561
R479
IC402
R478
R480
Q801
D802
R910
Q809
R830
CN908
CNP802
CNP911
CNP912
C807
C808
RY801
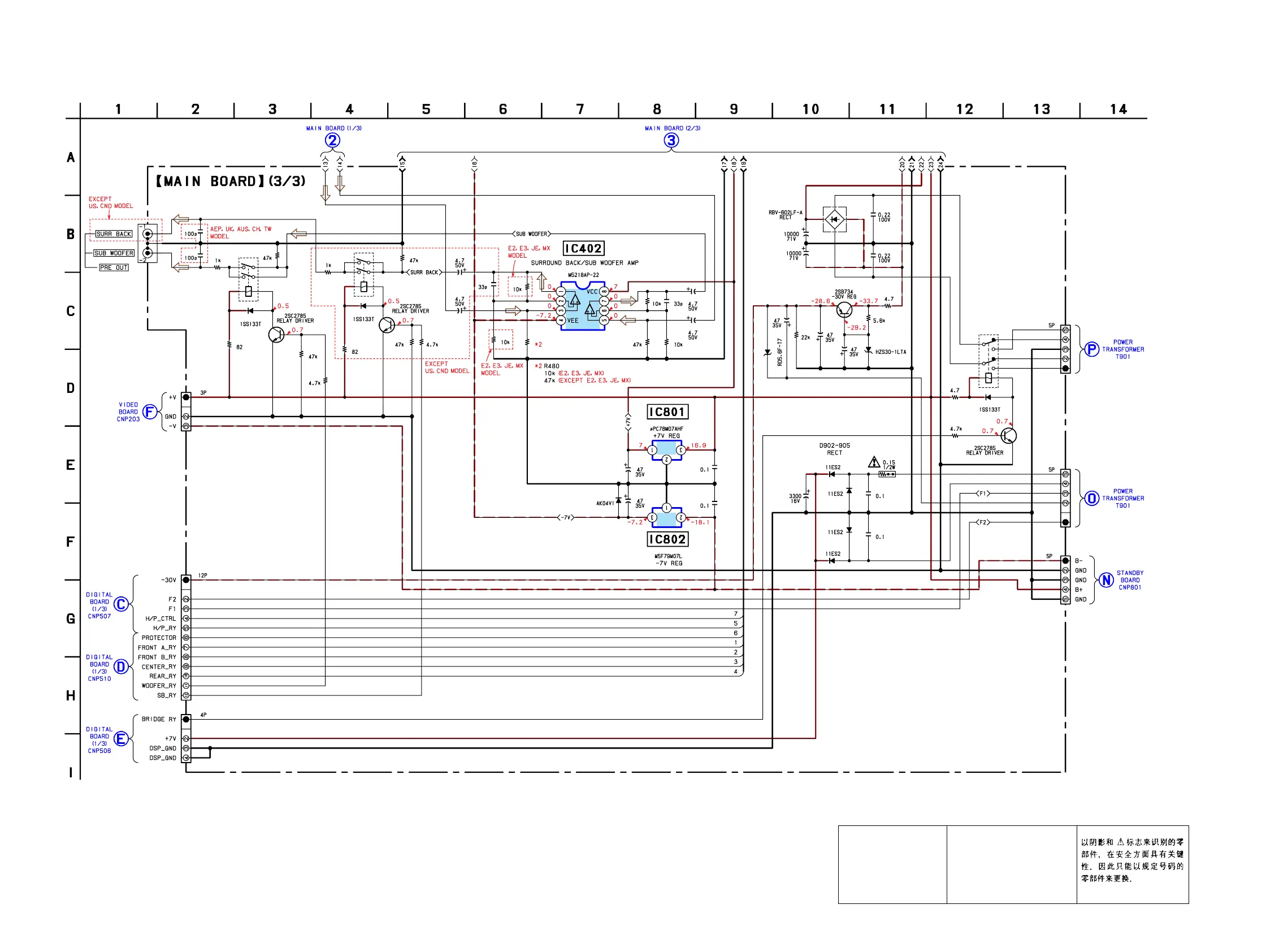
4-11. SCHEMATIC DIAGRAM — MAIN SECTION (3/3) — • Refer to page 24 for Common Note on Schematic Diagram.
Note:
The components identi-
fied by mark 0 or dotted
line with mark 0 are criti-
cal for safety.
Replace only with part
number specified.
Note:
Les composants identifiés par
une marque 0 sont critiques
pour la sécurité.
Ne les remplacer que par une
piéce portant le numéro
spécifié.
(Page 26)
(Page 27)
(Page 29)
(Page 35)
(Page 29)
(Page 29)
(Page 43)
(Page 43)
(Page 43)
Ver 1.1

Other manuals for Sony STR-DE695

Related product manuals