EasyManua.ls Logo

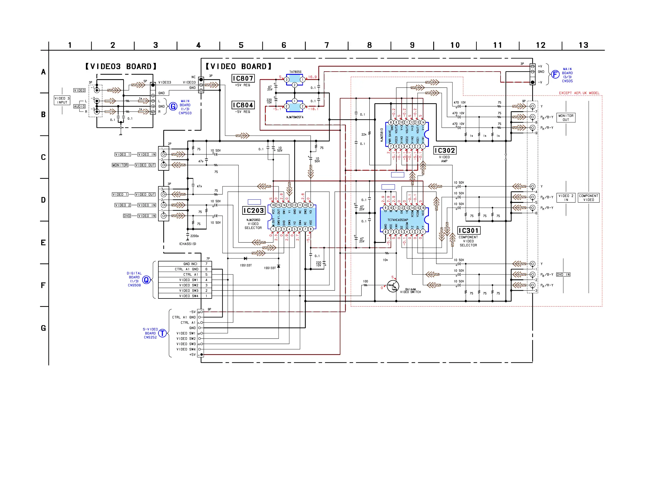
Sony STR-DE695 - 4-18. Schematic Diagram - Video Section

Sony STR-DE695
68 pages
Print Icon
To Next Page IconTo Next Page
To Next Page IconTo Next Page
To Previous Page IconTo Previous Page
To Previous Page IconTo Previous Page
Loading...
STR-DE695
35 35
IC B/D
IC B/D
IC B/D
C200
R220
R218
R221
C214
C215
C248
D203
D204
R306R305R304
R309R308R307
R310
C313
C302
R325
C201
C332
C329
R313
C301
C303 R301
R302
R303
R312 R311
C308
C309
C310
C311
C312
C317
C338
R347
C210
C206
C207
R200
R201
C208
J201
J200
Q301
J301
IC804
IC203
IC302
IC301
IC807
R299
R298
C294
C293
CN201
CNP202
C220
C221
C223
C224
R219
C209
W290
CNP203
JW230
C331
C330
C213
CNS250
CNS201
J298
4-18. SCHEMATIC DIAGRAM — VIDEO SECTION — • Refer to page 24 for Common Note on Schematic Diagram and page 45 for IC Block Diagrams.
(Page 37)
(Page 29)
(Page 26)
(Page 28)

Other manuals for Sony STR-DE695

Related product manuals