EasyManua.ls Logo

Sony VPL-CS4 - C Block (for VPL-CS4)

Sony VPL-CS4
114 pages
Print Icon
To Next Page IconTo Next Page
To Next Page IconTo Next Page
To Previous Page IconTo Previous Page
To Previous Page IconTo Previous Page
Loading...
5-5
VPL-CS4/CX4
5-5
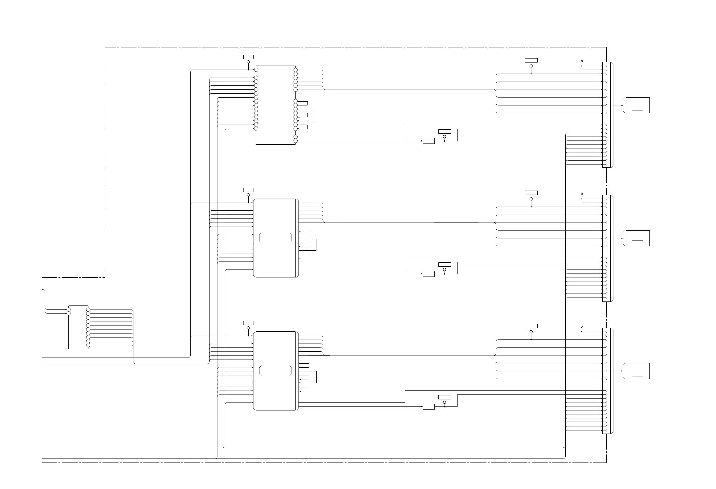
CN602
7
8
5
23
SIG1
SIG2
3
24
13
1
SIG3
COM
PS2G
HST
LCD PANEL
VID1
VID5
VID3
15
20
19
18
ENB
HCK2B
VST
VCK
HCK1B 14
2
VID11
VID9
VID7
4
6
SIG4
SIG5
SIG6
9
RGT
21
PCG
22
DWN
IC601
B LCD DRIVER
VID11
VID1
VID3
VID5
VID7
VID9
CN502
7
8
5
23
SIG1
SIG2
3
24
13
1
SIG3
COM
PS2G
HST
LCD PANEL
VID1
VID5
VID3
15
20
19
18
ENB
HCK2R
VST
VCK
HCK1R 14
2
VID11
VID9
VID7
4
6
SIG4
SIG5
SIG6
9
RGT
21
PCG
22
DWN
DLYCNT
TP501
IC501
R OUT
CAL
SCEN
VCOM R
VIDEO RR
PRG
SID
FRP
POS-CON2
ENB
PROGPOL
R LCD DRIVER
RGT
MCLK R
POS-CON1
VID11
VID1
VID3
VID5
VID7
VID9
TP505
GREEN
CN402
7
8
5
23
SIG1
SIG2
+15.5V
3
24
13
1
SIG3
COM
PS2G
HST
LCD PANEL
VID1
VID5
VID3
15
20
19
18
ENB
HCK1G
VST
VCK
HCK2G 14
7
VID11
VID9
VID7
4
6
SIG4
SIG5
SIG6
9
22
RGTX
21
PCG
DWN
CAL
TP401
IC401
G OUT
SCEN
DLYCNT
PRG
SID
FRP
POS-CON2
ENB
PROGPOL
G LCD DRIVER
RGTX
MCLK G
POS-CON1
VID11
VID1
SH
CLK
CLKL
CAL
VCOM
SID
VCOM
SID
VID3
VID5
VID7
VID9
SAME AS G (IC401)
PROCESS
SAME AS G (IC401)
PROCESS
HVDD
VVDD
+15.5V
HVDD
VVDD
+15.5V
HVDD
VVDD
14 DIRCTR
54
MCLK
16
DCFBSW
11
ENB
6
POSCTR2
5
POSCTR1
2
PRG
39
SID IN
36
FRP
58
DLYCTR
49
CAL R
35
SIG CNT
VCOM G
VIDEO RG
34
VCOMOFF
46
VIDEO R
47 VIDEO I
45
VIDEO O
44
SH IN
17
SHOUT6
19
SHOUT5
21
SHOUT4
28
SHOUT3
30
SHOUT2
32
SHOUT1
37SID OUT
33
VCOM OUT
DLYCNT
TP601
B OUT
CAL
SCEN
VCOM B
VIDEO RB
PRG
SID
FRP
POS-CON2
ENB
PROGPOL
RGT
MCLK B
POS-CON1
RED
BLUE
SIG R1
TP406
SIG G1
TP605
SIG B1
TP403
PSIG G
Q401
Q402
BUFF
TP502
PSIG R
Q501
Q502
BUFF
60
CLKOUTX
59
CLKOUT
63CLKINX
62
CLKIN
SH
CLK
CLKX
SH
CLK
CLKX
51CAL I
50
CAL O
VCOM
SID
TP602
PSIG B
Q601
Q602
BUFF
SCL 100K
SDA 100K
VIDEO RR
VIDEO RG
VIDEO RB
VCOM R
VCOM G
VCOM B
DLYCNT R
DLYCNT G
DLYCNT B
SCEN
CAL
9A012
6
3 SDA
A05
A07
A08
A09
A06
IC304
18
4
5
19
2 SCL
A03
DAC
16
A04 17
A01
A02
14
15
CAL
CAL
CC
C Block

Other manuals for Sony VPL-CS4

Related product manuals