EasyManua.ls Logo

Spearhead Excel 606 - Troubled Shooting Excel; Highway

Default Icon
64 pages
Print Icon
To Next Page IconTo Next Page
To Next Page IconTo Next Page
To Previous Page IconTo Previous Page
To Previous Page IconTo Previous Page
Loading...
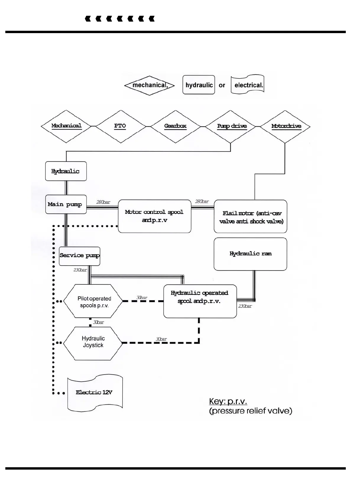
Trouble shooting Excel / Highway
In the event of your machine not functioning correctly you will need to
Identify the type of failure
Spearhead
Excel 606, 686, 726 & 836
54

Related product manuals