EasyManua.ls Logo

Splendide WD802M - Wiring Diagrams

Splendide WD802M
76 pages
Print Icon
To Next Page IconTo Next Page
To Next Page IconTo Next Page
To Previous Page IconTo Previous Page
To Previous Page IconTo Previous Page
Loading...
8JSJOH%JBHSBNT
îî
,
!
"
"
,
.
#
"0
,3 ,. ,/

     

#
#
"
"
-
-
"
#$
$
$ $ $ $ # #
#
03-4
$
$
$
02
3-

%&
!
%#%&
! !
!
! !
!
"-
0-
&
&
% % % % " "
% "%
2! 2!
!4-6
!
!!
----
---
$ 2
3 3
0
-#
&5
²#
²#
&
.




-ODULE"OARD
!!
B
B
%&
!3
02
8JSJOH%JBHSBNT
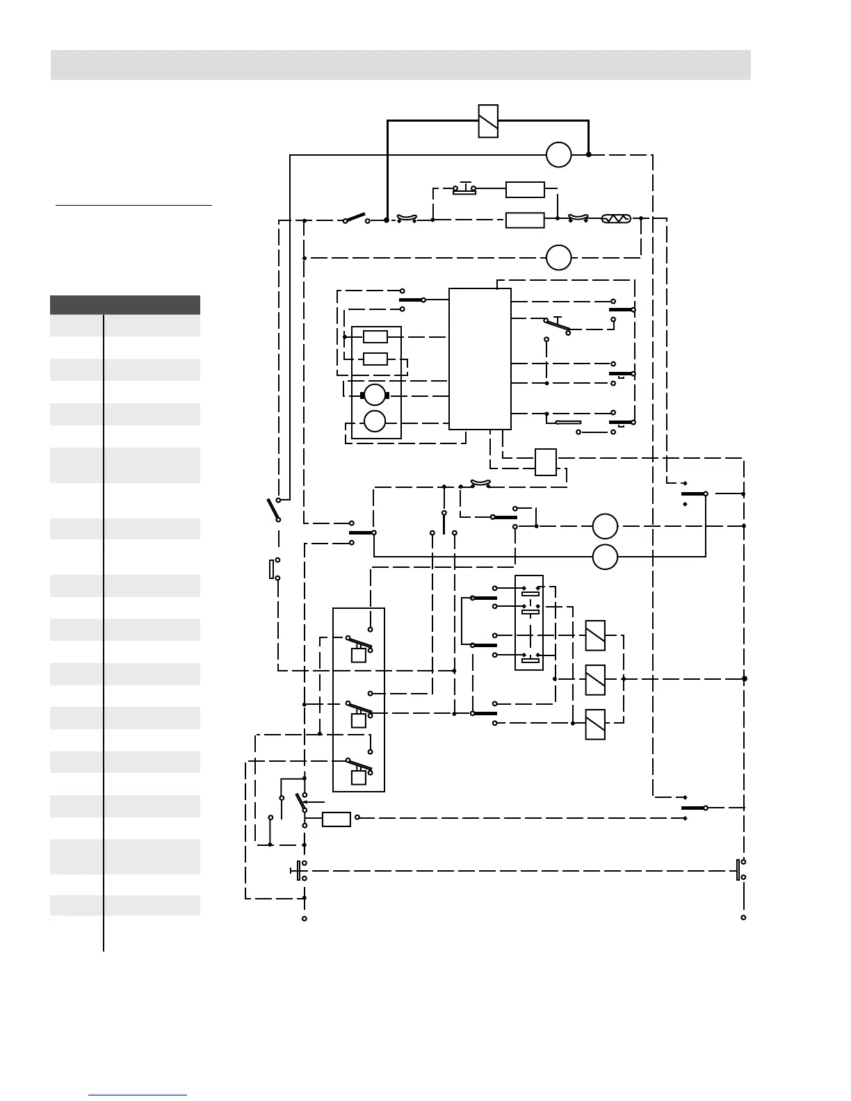
%*"(3".-&(&/%
"5 %SZ5JNFS.PUPS
#. 4VSHF4VQQSFTTPS
#1 %PPS4XJUDI
'6 %SZFS4BGFUZ'VTF
&' $PME8BUFS&MFUSPWBMWF
&$ )PU8BUFS&MFDUSPWBMWF
&'" $PME8BUFS4PGUFOFS
&MFDUSPWBMWF
&'"4 $PME8BUFS$POEFOTFS
&MFDUSPWBMWF
*" 0O0õ1VTI#VUUPO
*' )JHI.FEJVN4QJO
4XJUDI
*1 )JHI)BMG)FBU4XJUDI
.$ .BJO.PUPS
3 3PUPS8JOEJOHT
4 4UBUPS8JOEJOHT
% 5BDIPNFUFS
.& .PEVMF$POUSPM#PBSE
.5 8BTI5JNFS.PUPS
.7 'BO.PUPS
1. .PUPS)FBU1SPUFDUPS
13 1SFTTVSF4XJUDI
-4 4FDVSJUZ-FWFM
-/ /PSNBM-FWFM
-0 )JHI-FWFM0WFSnPX
1SPUFDUJPO
14 %JTDIBSHF1VNQ
3" )FBUJOH&MFNFOU
4. 8BUFS5FNQFSBUVSF
4FMFDUPS
.0%&-4%&/05&%8*5)"/"45&3*4,)"7&"$0-%8"5&3$0/%&/4&3&-&$5307"-7&
$0-%8"5&3$0/%&/4&3
&-&$5307"-7&
7$-
7$#-
7$#-
4&3*"-/6.#&345)"5#&(*/8*5)
UP

Table of Contents

Other manuals for Splendide WD802M

Related product manuals