EasyManua.ls Logo

Sunx FX-301 - Output Operation Setting Mode

Default Icon
60 pages
Print Icon
To Next Page IconTo Next Page
To Next Page IconTo Next Page
To Previous Page IconTo Previous Page
To Previous Page IconTo Previous Page
Loading...
22
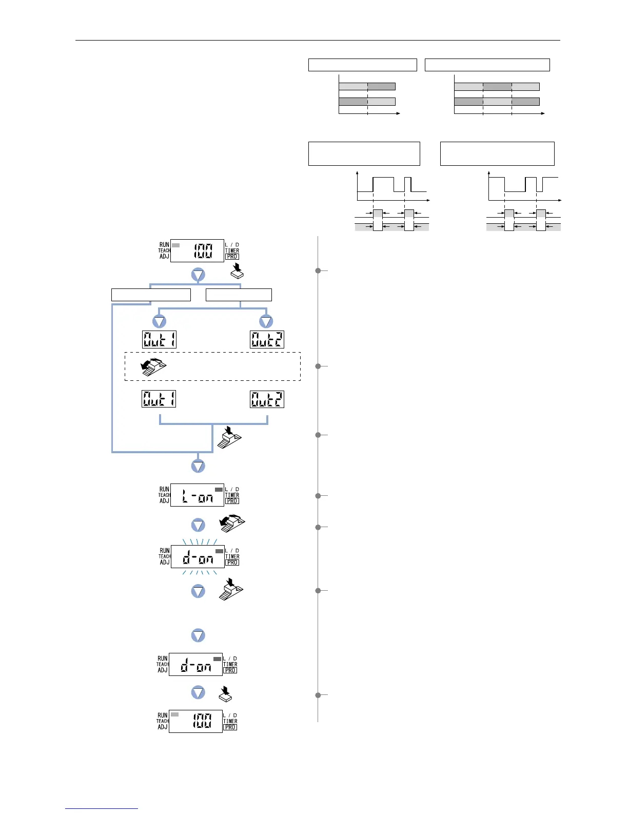
4-6. Output Operation Setting Mode
1 Press the [MODE key] 3 times to select output operation
setting mode.
4 The current setting will be displayed.
* The factory setting is L-ON (Light-ON).
5 If the [Jog switch] is turned, the opposite setting for output
operation will blink on the display.
6
If the [Jog switch] is pressed, the digital display will blink quickly
3 times and the selected output operation will be confirmed.
2 FX-305(P): Turn the [Jog switch] to select the desired
output for setting.
3 If the [Jog switch] is pressed, the output will be confirmed.
7 Press the [MODE key] 3 times or keep it pressed for 2 sec.
or more, the amplifier will return to RUN mode (normal
sensing operation).
This mode allows the selection of output operation
from either L-ON (Light-ON) or D-ON (Dark-ON).
Incident
light
intensity
Threshold
value 2
(2_SL)
Threshold
value 1
(1_SL)
ONOFF OFF
OFFON ON
Output
operation
L-ON
D-ON
Incident
light
intensity
Threshold value
ONOFF
OFFON
Output
operation
L-ON
D-ON
FX-301(P)(-HS) or FX-305(P) normal mode
Output operation
FX-305(P) window comparator mode
Time
Incident light
intensity
ON
TT
OFF
Time
Incident light
intensity
ON
TT
OFF
TT
TT
Output operation
L-ON
(Light-ON)
D-ON
(Light-OFF)
ON
OFF
Output operation
ON
OFF
L-ON
(Light-ON)
D-ON
(Light-OFF)
When setting rising differential
mode for FX-305(P)
When setting trailing
differential mode for FX-305(P)
The current
setting
Press the
MODE key
3 times.
Turn the
Jog switch.
Press the
Jog switch.
Press the MODE key
3 times or keep it pressed
for 2 sec. or more.
Turn the Jog switch to select the
desired output.
Press the
Jog switch.
Output 1
The digital display will quickly
blink 3 times to confirm the selection.
In case of FX-301(P)(-HS)
In case of FX-305(P)
Output 2
Phone: 800.894.0412 - Fax: 888.723.4773 - Web: www.clrwtr.com - Email: info@clrwtr.com

Table of Contents

Other manuals for Sunx FX-301