EasyManua.ls Logo

Symphonic SC724FDF - Page 34

Symphonic SC724FDF
89 pages
Print Icon
To Next Page IconTo Next Page
To Next Page IconTo Next Page
To Previous Page IconTo Previous Page
To Previous Page IconTo Previous Page
Loading...
1-10-2
T2127BLV
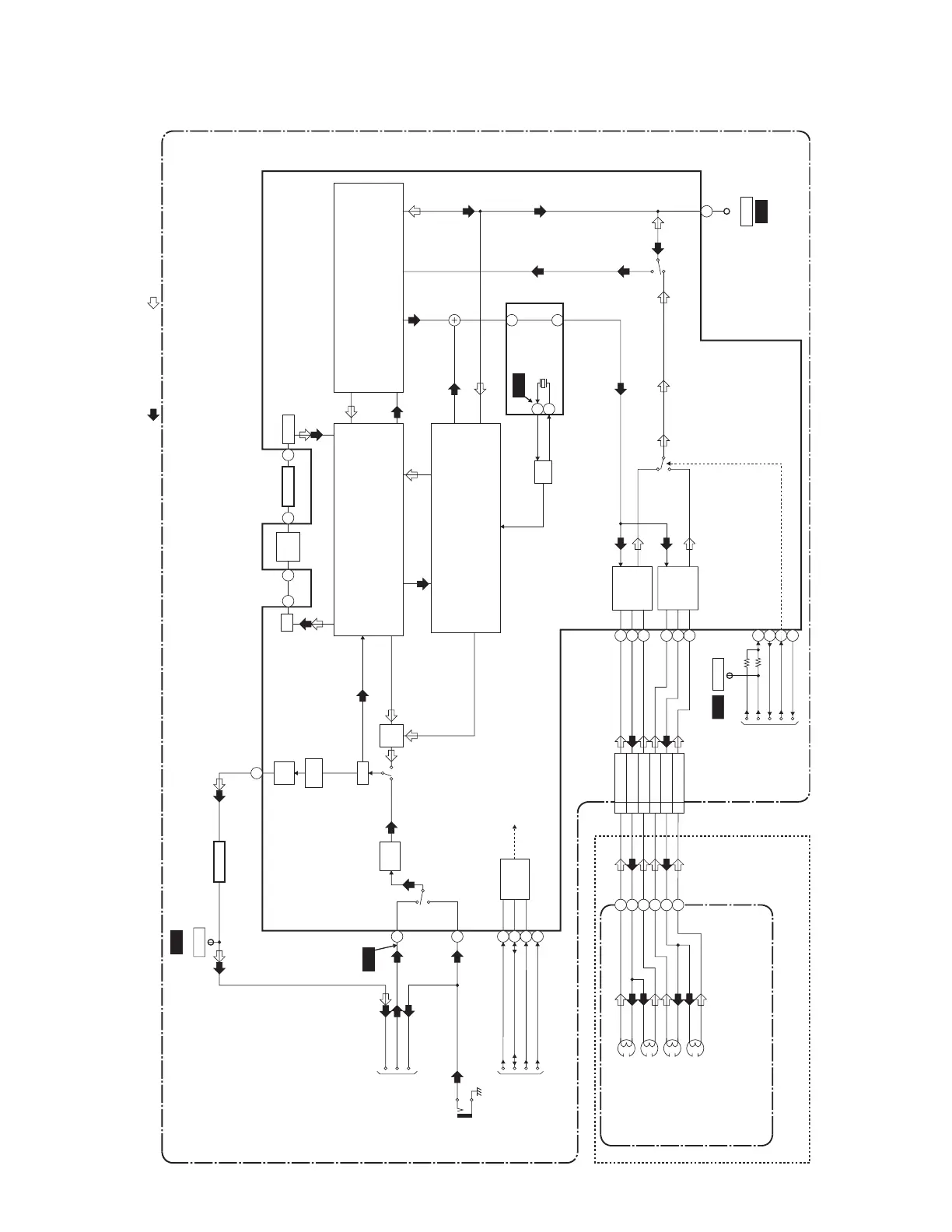
Video Block Diagram
LUMINANCE
SIGNAL PROCESS
MAIN CBA
VIDEO (R)-1 HEAD
VIDEO (L)-1 HEAD
(DECK ASSEMBLY)
V(R)-1
V-COM1
V(L)-1
CL1401
9
8
7
V(L)-2
V-COM2
V(R)-2
6
5
4
Q1401
JK1701
VIDEO-IN
TP1401
V-OUT
VIDEO
AGC
TUNER
LINE
RP
FBC
VXO
Y/C
MIX
CCD 1H
DELAY
R
P
YNR/COMB FILTER
CHROMINANCE
SIGNAL PROCESS
IC1401
(VIDEO SIGNAL PROCESS/ HEAD AMP)
26
REC VIDEO SIGNAL PB VIDEO SIGNAL MODE: SP/REC
57
32
30
QV/QH
6dB
AMP
TO SYSTEM
CONTROL/SERVO
BLOCK DIAGRAM
TO TV PROCESS
BLOCK DIAGRAM
CYLINDER ASSEMBLY
RF-SW
RF-SW
59
V-ENV
V-H-SW
ENV-DET
ENV-DET
TP1402
X1401
3.58MHz
VIDEO (L)-2 HEAD
VIDEO (R)-2 HEAD
JM1403
ENV.
BUFFER
DV-SYNC
DV-SYNC
53
24
YCA-SCL
VIDEO
TU-VIDEO
EXT-V-IN
14
36 37 39 34
Q1402
BUFFER
58
60
SP
EP
54
YCA-SDA
55
YCA-CS
SERIAL
I/F
VCA
CLAMP
69
70
49
50
SP
HEAD
AMP
EP
HEAD
AMP
72
73
74
65
66
67
V-ENV
ROTA
ROTA/RF-SW
WF5
WF4
WF1
WF6
WF2
TO SYSTEM
CONTROL/SERVO
BLOCK DIAGRAM

Related product manuals