EasyManua.ls Logo

Symphonic SC724FDF - Page 37

Symphonic SC724FDF
89 pages
Print Icon
To Next Page IconTo Next Page
To Next Page IconTo Next Page
To Previous Page IconTo Previous Page
To Previous Page IconTo Previous Page
Loading...
1-10-5
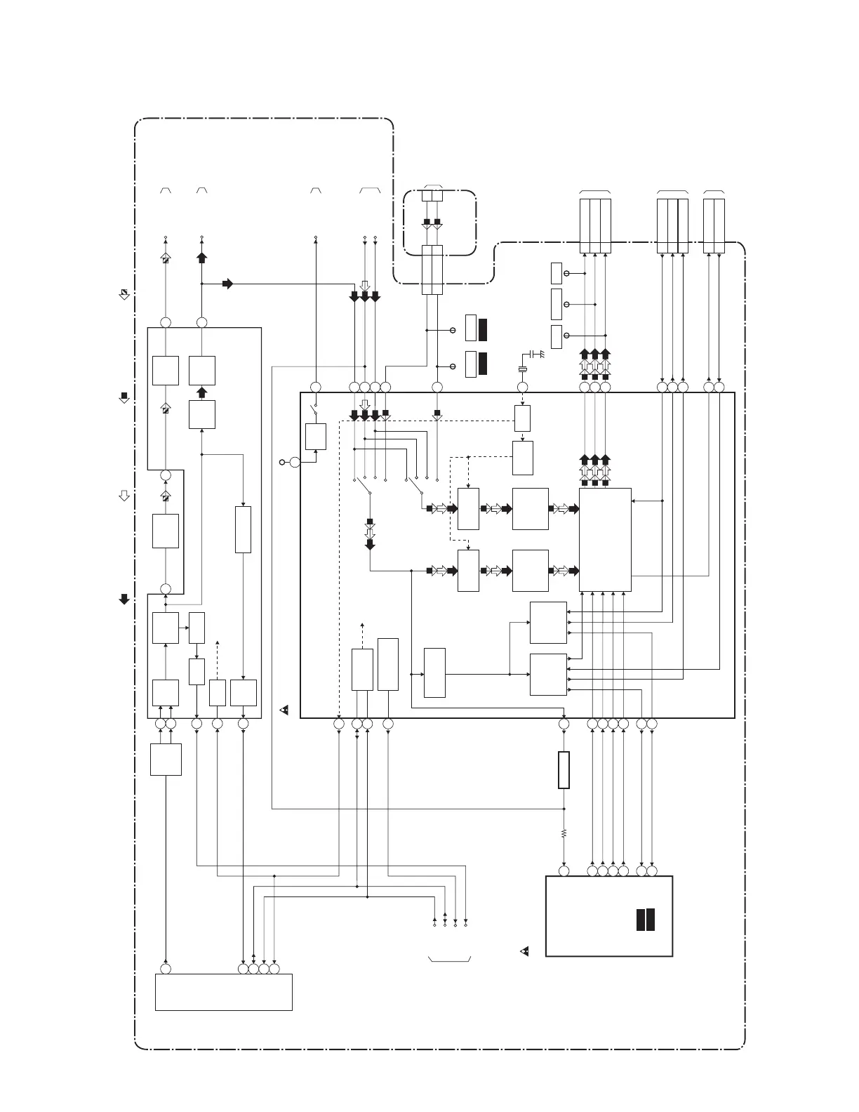
TV Process Block Diagram
T2127BLT
X1301
3.58MHz
TP1673
DVD-C
CN1302
SAW
FILTER
SF1001
IC1301(CHROMA/DEFLECTION SIGNAL PROCESS)
TU1001
IF
AGC
SDA
SCL
FSC
1
7
3
2
5
IC1201
(SYSTEM CONTROL/OSD)
V-SYNC
H-SYNC
OSD-R
OSD-G
OSD-B
59
58
60
62
63
64
OSD-BLK
SIF
TO Hi-Fi AUDIO
BLOCK DIAGRAM
EXT-V-IN
TO VIDEO
BLOCK DIAGRAM
TO DIGITAL
SIGNAL PROCESS
BLOCK DIAGRAM
<DVD SECTION>
CN2A
VIDEO
TO CRT/H.V. BLOCK
DIAGRAM CN2504
TO CRT/H.V. BLOCK
DIAGRAM CN2502
TO CRT/H.V. BLOCK
DIAGRAM CN2503
2
GREEN3
BLUE
SDA
AFT
SCL
Mode : SP/REC
WF16
WF15
WF17WF18
56
CV-IN
4
MAIN CBA
SUB CBA
18
34
35
8
9
31
13
10
11
12
15
14
4
5
3
2
40
41
16
6
20
25
23
29
CHROMA
TRAP
SERIAL
I/F
INTELLIGENT
MONITORING
CHROMA
BPF
SYNC
SEPARATION
LUMA
SIGNAL
PROCESS
CIRCUIT
CHROMA
SIGNAL
PROCESS
CIRCUIT
H-SYNC
PROCESS
CIRCUIT
V-SYNC
PROCESS
CIRCUIT
OSD MIX/RBG MATRIX/
BLIGHT/DRIVE AMP/
HV BLANKING
TUNER
TUNER
FILTER
TUNING
VXCO
CF1032
IC1001(IF SIGNAL PROCESS)
VIF
AMP
VIDEO
DET
VCO
4.5MHz
FILTER
IF AGC DET
SIF
AMP
RF
AGC
AMP
AFT
EQ
AMP
16
11
13
17
4
7
8
14
C-SYNC
LINE
DVD
VCR
VCR
LINE
DVD
RED
CN1602
11
H-DRIVE12
V-DRIVE10
AFC
CN1301
19
V-RAMP-FB17
ACL
CN1301 CN2503
3
DVD-C4
3
4
CN2
1
3
DVD-Y
28
Q1403
BUFFER
TP1301
BLUE GREEN RED
TP1302 TP1303
TP1672
DVD-Y
REC VIDEO SIGNAL
PB VIDEO SIGNAL
DVD VIDEO SIGNAL
REC AUDIO SIGNAL
TO SYSTEM
CONTROL/SERVO
BLOCK DIAGRAM
TU-VIDEO
TO VIDEO
BLOCK DIAGRAM
1
SIF
AMP
+5.7V
REG.
27
30
+8V
+5.7V-CTRL
TO POWER
SUPPLY BLOCK
DIAGRAM

Related product manuals