EasyManua.ls Logo

Tate Premier SX - Auxiliary Output Wiring

Default Icon
32 pages
Print Icon
To Next Page IconTo Next Page
To Next Page IconTo Next Page
To Previous Page IconTo Previous Page
To Previous Page IconTo Previous Page
Loading...
PREMIER SX INSTALLATION MANUAL.
Approved Document No: GLT.MAN-101T
PAGE 6
Issue : 1.6s Authorised: GH Date: 06/11/2002
The wiring for this input should be connected to the relevant terminal block on the Main Control PCB
and their screens terminated at the Panels base earth tag (see page 9 for more details).
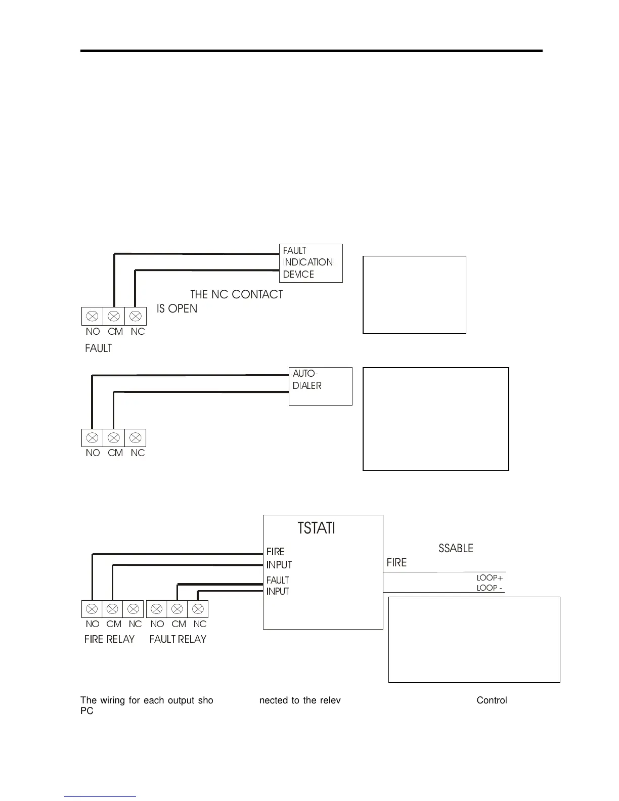
2.6 AUXILIARY OUTPUT WIRING (DRY CONTACTS ONLY)
Auxiliary Fire Output
(AUX): Turns on during any fire. Can be used for driving local fire fighting
equipment such as sprinkler systems, door release systems, roller shutter doors, etc.
Fault Output
(FAULT): This Output is normally energised. When a Fault occurs, the Output turns
off to ensure failsafe operation even in the event of total power loss. That is, the normally open
contact will be closed when there is no fault, and open when there is a fault. This should be taken into
account when any device is connected to the fault relay.
Typical auxiliary output wiring
12 &0 1&
)$8/75(/$<
)$8/7
,1',&$7,21
'(9,&(
127 (7+(1&&217$&7
,623(1:+(17+(5(,6
12)$8/7
7ULJJHU,3
12 &0 1&
),5(5(/$<
$872
',$/(5
7ULJJHU,3
12 &0 1&
),5( 5(/$<
12 &0 1&
)$8/7 5(/$<
28767$7,21
),5(
,1387
)$8/7
,1387
72$''5(66$%/(
),5($/$ 503$1(/
/223
/223
The wiring for each output should be connected to the relevant terminal block on the Main Control
PCB and their screens terminated at the Panels base earth tag (see page 9 for more details).
T
he fault relay is
u
sed to connect
t
o a remote
i
ndication device
T
he fire relay can be
u
sed to connect to
v
arious devices which are
a
ctivated on a fire alarm.
E
g. Auto dialer , magnetic
d
oor release (24V),
s
prinkler system etc.
H
ere the relays are used to
c
ommunicate with a larger
a
ddressable fire alarm system. An
e
xample use of this might be a
w
arehouse, which uses several
f
lame detectors, and needs to be
p
art of a larger system.

Table of Contents