EasyManua.ls Logo

Technics SA-DX950 - Page 72

Technics SA-DX950
79 pages
Print Icon
To Next Page IconTo Next Page
To Next Page IconTo Next Page
To Previous Page IconTo Previous Page
To Previous Page IconTo Previous Page
Loading...
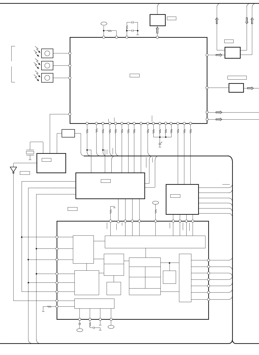
NJM4580MTE1
IC1203
NJM2060MTE1
IC1201
NJM2115MTE1
IC1521(IC1522)
DIGITAL ANALOG CONVERTER
CS4226-KQG
IC1002
IC1003
CONVERTER
SN74LV244APW
DTS DECODER DSP
IC1001
CS49326-CLR
OSCILLATOR
SNAHC1U04DBV
IC1006
SN74HCU04APW
INVERTER
IC1005
CONVERTER
SN74AHCT244PW
IC1004
42
44
RX3
A OUT5
25
3 4 5 6 8 9
24-bit
DSP PROCESSING
RAM
PROGRAM
MEMORY
RAM
DATA
MEMORY
STC
RAM
INPUT
BUFFER
PLL
CLOCK MANAGER
DATA0~7
8~11,
14~17
CMP DAT27
CMP CLK28
CMP REQ29
25 SCLK N1
26 LRCLK N1
22 SDATA N1
CLK IN
CLK SEL
30
31
FILTD
FILTS
32
33
MCLK
44
SCLK
43
LRCLK
42
AU DATA0
41
AU DATA1
40
AU DATA2
39
XMT958
3
FILT
1719 40
+VA
+VD
CM OUT
1636
SCD OUT
19
EMWR
4
EXTMEN
2120
INTREQ
5
EMOE
SCDIN
6
SCCLK
7
CS
18
RESET
36
INTREQ
SCD OUT
D OUT1
D IN3
32
D IN2
33
D IN1
343031
MCLK OUT
37
LRCK
SCLK
38
AUDATA0
AUDATA1
AUDATA2
X1001
(12.288MHz)
SCLK
SCLK
LRCK
LRCK
CCLK
CD OUT
CD IN
CS
PDN
AUDIO
OVL/ERR
CCLK
CD OUT
CD IN
OVL/ERR
RESET
CS42
CS RESET
CS49
43
RX1
RX2
A OUT1(2)
21(22)
Q1001
DSP_OFF
AIN1L
14
VSSA
35
VDDA
34
JK1301
TV
(OPTICAL)
JK1303
DVD
(OPTICAL)
JK1302
CD
(OPTICAL)
DIGITAL
SWITCH
AUDATA0
AUDATA1
AUDATA2
XMT958
XMT958
DIGITAL
AUDIO INPUT
INTERFACE
FRAMER
SHIFTER
ROM
PROGRAM
MEMORY
RAM
DATA
MEMORY
INPUT
BUFFER
CONTROLLER
RAM
OUTPUT
BUFFER
OUTPUT
FORMATTER
PARALLEL OR SERIAL HOST INTERFACE
COMPRESSED
DATA INPUT
INTERFACE
SPDIF
RECEIVER
L_DSP
MCLK
MCLK
XTI
28
AINAUX
15
+B
+B
+B
BUFFER
AMP
MAIN_LIN
OP
AMP
A OUT6
26
A OUT6
10
OP
AMP
L_LPF
SW_DSP
A OUT6
23(24)
+
+B

Other manuals for Technics SA-DX950

Related product manuals