EasyManua.ls Logo

Technics SA-DX950 - Page 73

Technics SA-DX950
79 pages
Print Icon
To Next Page IconTo Next Page
To Next Page IconTo Next Page
To Previous Page IconTo Previous Page
To Previous Page IconTo Previous Page
Loading...
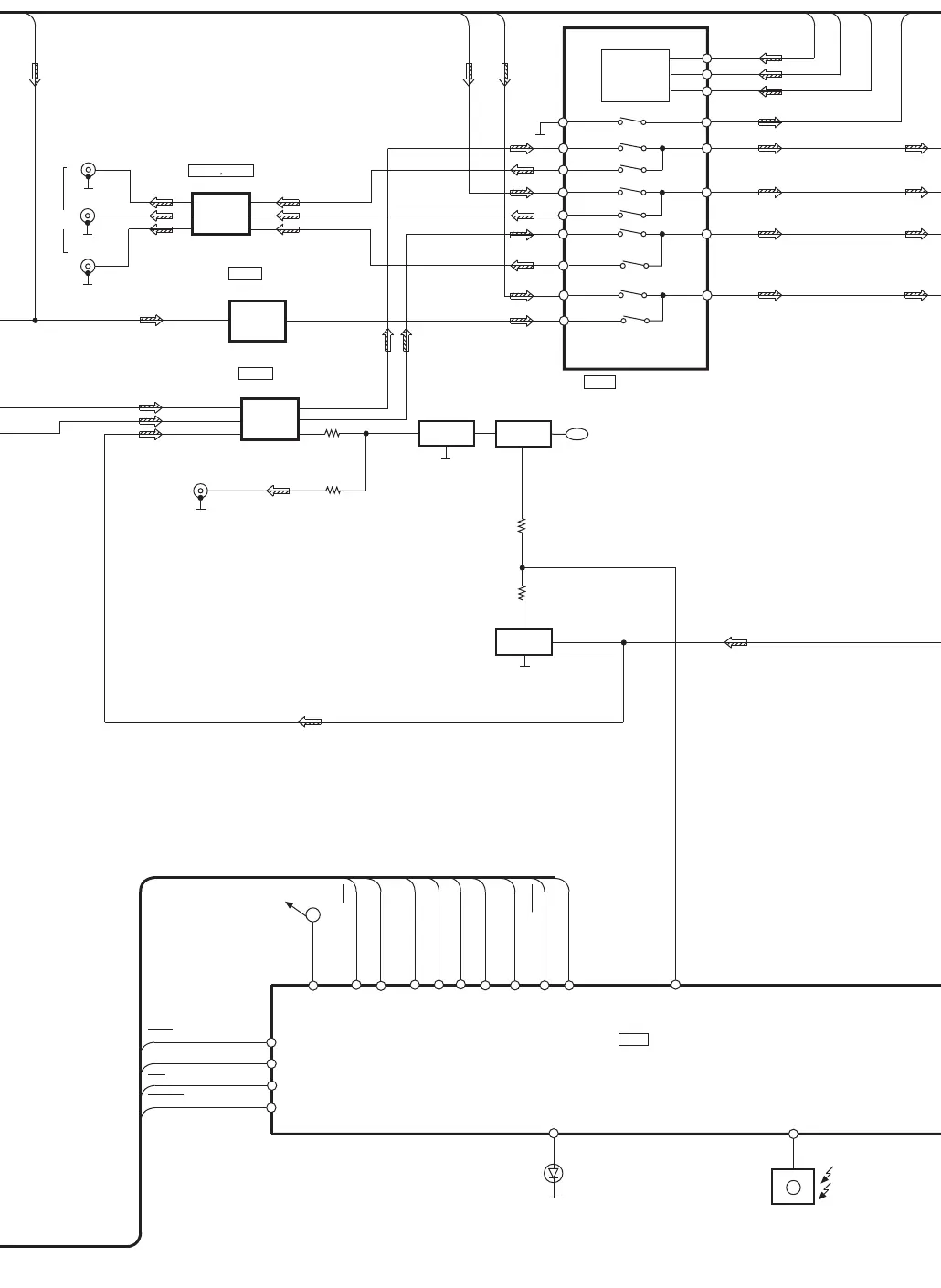
NJM4580MTE1
IC1451
NJM2060MTE1
IC1230
NJM2060MTE1
IC1301,IC1302
TC9162AF
ANALOG FUNCTION SWITCH
IC1401
MICROCOMPUTER
C2BBGF000262
IC901
99
VIDEO B
100
VIDEO A
VIDEO B
VIDEO A
7(22)
6(23)
8
SW CONT.
CLK
STB
DATA
13
15
16
10
9
31
REMOTE
Z901
(REMOTE SENSOR)
56
C_CH
21 19
20
SW_CH
DVD
LS_CH
5(24)
4(25)
3(26)
2(27)
O[P
AMP
12
11
19 30 90
DSP_PASS/DSP_OFF
CS49326_INTREQ
CS49326_SCDOUT
DSP_OFF
INTREQ
SCD OUT
92
CS49326_CCLK
CCLK
27
CS4226_CDOUT
CD OUT
91
CS49326_CDIN
CD IN
28
CS4226_CS
CS42
94
RESET
CS4226_RESET
29
OVL/ERR
CS4226_OVLERR
93
CS49
CS49326_CS
95
CS RESET
LED
36~44,55
SOUT_L
L_DSP
SW_DSP
L_OUT(R)
CK SEL
ST SEL
DT SEL
Q556
MUTING
SWITCH
REGULATOR
+B
Q560
JK406
SUBWOOFER
Q557
VCR_MUTE
CS49326_RESET
54
SUBW_MUTE
V
OP AMP
OP AMP
MUTING
SWITCH

Other manuals for Technics SA-DX950

Related product manuals