EasyManua.ls Logo

Technics SJ-HD501 - Schemtic Diagram Notes

Technics SJ-HD501
65 pages
Print Icon
To Next Page IconTo Next Page
To Next Page IconTo Next Page
To Previous Page IconTo Previous Page
To Previous Page IconTo Previous Page
Loading...
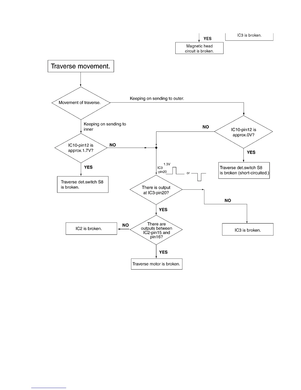
11. Schematic Diagram Notes
11.1. Schemtic Diagram Notes
This schematic diagram may be modified at any time with the development of new
technology.
Notes:
-
S1 : PROTECT det. switch.
34

Related product manuals