EasyManua.ls Logo

Technics SX-PX662

Technics SX-PX662
83 pages
To Next Page IconTo Next Page
To Next Page IconTo Next Page
To Previous Page IconTo Previous Page
To Previous Page IconTo Previous Page
Loading...
LRCK ML/IIS
DATA M C/ DW1
BCK MD/DW0
CLKO MUTE
XTI MODE
XTO CS/IW0
DGND RST
VDD ZERO
VCC2R VCC2L
AGND2R AGND2L
EXTR EXTL
NC NC
VOUTR VOUTL
AGND1 VCC1
-VCC
+VCC
1
2
3
4
5
6
7
8
9
10
11
12
13
14
8 7 6 5
1 2 3 4
28
27
26
25
24
23
22
21
20
19
18
17
16
15
LRCK ML/IIS
DATA M C/ DW1
BCK MD/DW0
CLKO MUTE
XTI MODE
XTO CS/IW0
DGND RST
VDD ZERO
VCC2R VCC2L
AGND2R AGND2L
EXTR EXTL
NC NC
VOUTR VOUTL
AGND1 VCC1
1
2
3
4
5
6
7
8
9
10
11
12
13
14
28
27
26
25
24
23
22
21
20
19
18
17
16
15
C100
Z37
C64
C117
C65
0.1
C60
0.1
C63 C67
R105
C109
-15V
+15V
C110
C120 C121
220P 220P
0.1P
C108
0.1
R104
C106
R107
12K
100K
50N0.47
50N0.47 100P
0.1
16V10
C116
Z32
1Kx4
+5A
6.3V100
C62
16V10
C98
Z34
C77
+3.3D
0.1
D22
D23
D24
D25
D26
D27
D28
D29
1Kx4
4.7Kx4
Z38
4.7Kx4
Z35
Z36
R87
1Kx4
1Kx4
1K
R204
0
C99
C101
C66
R102
R103
+15V
-15V
VCC
SNS
C105
C107
R106
100K
100P
C
B
D
A
Z33
C
B
D
A
+3.3D
CN4
1
E
2
KF0
3
KS0
4
KF1
5
KS1
SUMR
SUML
E
VOLR
VOLL
-------
SNS
CN1
VCC
VCC
E
E
PMUT
E
E
-15
+15
SUMR
SUML
CN2
6
KF2
KS2
KF3
KS3
KB3
KB2
KB1
KB0
KB4
E
5IP
CN3
SDT
SCK
E
5MI
7
8
9
10
1
2
3
4
5
11
12
13
14
15
16
1
2
3
4
5
6
1
2
3
4
5
6
7
8
9
10
11
12
Z39
2.2Kx4
Z40
2.2Kx4
C82 100P
C81 100P
C80 100P
C79 100P
C78 100P
A
B
C
D
E
D
C
B
A
E
F
G
H
C84
C83
+5D
6.3V100
C86
100P
C85
100P
C111
5MI
0.1
0.1
B
A
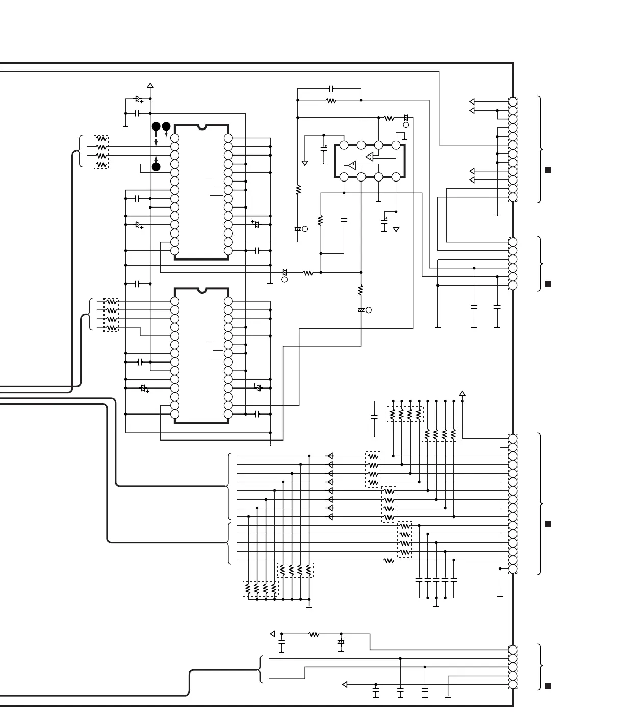
IC21
PCM1734EA-E2
IC22
PCM1734EA-E2
IC26
M5218AFPE3
N
N
N
N
1Kx4
0.1
0.1
16V10
16V10
0.1
12K
12K
50N0.47
12K 50N0.47
(D/A CONVERTER)
(D/A CONVERTER)
(OP.AMP)
4 3
5
TO FJASP CIRCUIT
(CN5) ON SCHEMATIC
DIAGRAM 8
BTO CPL CIRCUIT
(CN4) ON SCHEMATIC
DIAGRAM 12
CTO MKB1 CIRCUIT
(CN3) ON SCHEMATIC
DIAGRAM 17
ETO CPL CIRCUIT
(CN1) ON SCHEMATIC
DIAGRAM 12
C
SCHEMATIC DIAGRAM-7

Other manuals for Technics SX-PX662

Related product manuals