EasyManua.ls Logo

Technics SX-PX662

Technics SX-PX662
83 pages
To Next Page IconTo Next Page
To Next Page IconTo Next Page
To Previous Page IconTo Previous Page
To Previous Page IconTo Previous Page
Loading...
2
1
CN1
SW1
JK9
L1
10uHx2
C1
SW1
QSRGT006AA
F2
CN2
4700P
4
3
2
1
1
2
3
1
2
3
4
5
6
7
8
9
10
11
12
SNS
VCC
VCC
E
E
PMUT
PMUT
E
E
-15
+15
SUMR
SUML
CN5
R116
SNS
2
AC1
AC2
C2
0.1
F3
F1
T1
POWER
TRANSFORMER
BLUE
BLUE
CN3
D1
ERA1502V5
JK7
LINE OUT L
R1
10K
D2
R2
10K
C55
2200P
C54
2200P
SNS
BLACK
2
1
SW2
CN1
JK9
L1
C1
CN2
4700P
SW1
4
3
2
1
AC1
AC2
C2
0.1
F3
2
1
SW2
CN1
JK9
L1
C1
CN2
4700P
SW1
4
3
2
1
AC1
AC2
C2
0.1
F1JP1
T1
T1
JP2
R115
+VCC
4.7
-15
+15
SUMR
SUML
FJASP CIRCUIT
B
HP CIRCUIT
H
1
2
3
4
5
6
7
E
A
B
C
D
E
CN6
+5DM
R17 3.3K
+5D
SOFT
SOSU
SUST
MRXD
MTXD
JK8
LINE OUT R
/R+L
JK5
AUX L
JK6
AUX R/R+L
C59
2200P
C58
2200P
HPS
LORLOL
+15
CN4
1
2
3
4
5
6
R22
4.7
R28
4.7
JK1
JK2
HEADPHONE2
HEADPHONE1
POWER
INDICATOR
D1
W1
SEL4214RLC05
C1
0.047
C3
0.1P
C2
0.047
R4
47
1
2
3
4
5
6
CN1
CN2
1
2
3
5
4
2
3
7
8
1
5
4
2
3
7
8
1
L1
130uHx3
F
R3
47
F
R2
47
F
R1
47
F
PC1
AC
POWER
CORD
PRODUCTS FOR
GW GM GH
GT
PRODUCTS FOR
PRODUCTS FOR OTHERS
PPC
F F
10uHx2
10uHx2
ERA1502V5
SNS
1
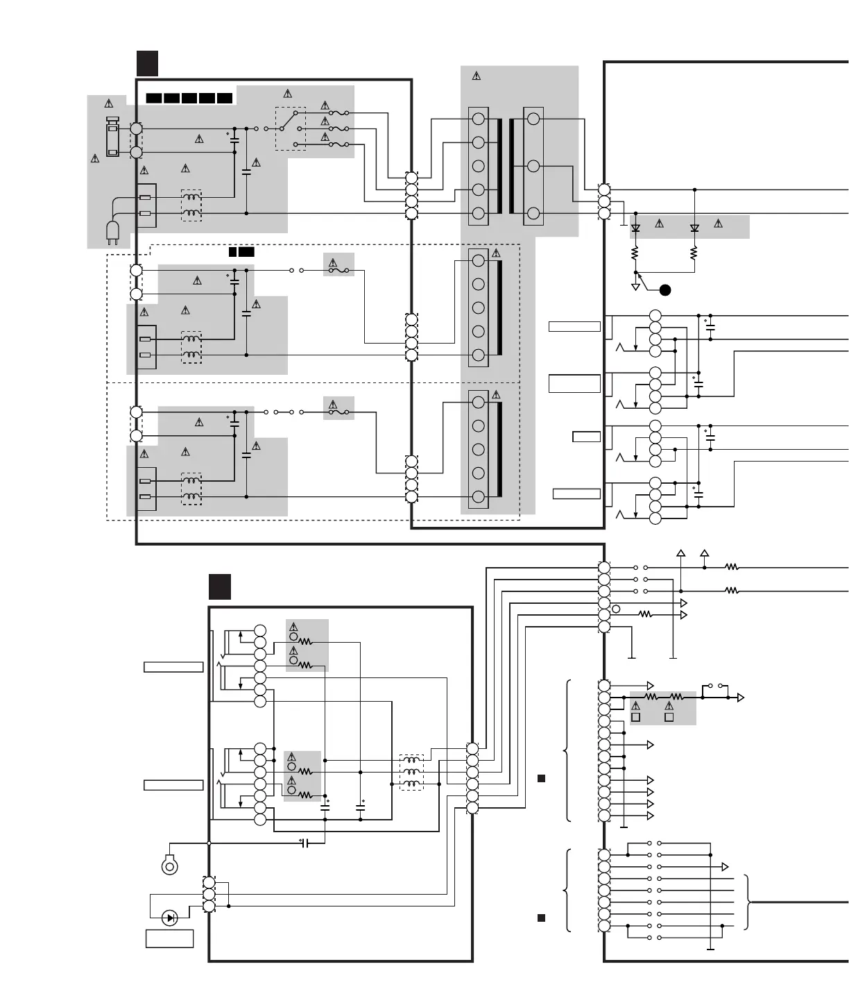
SCHEMATIC DIAGRAM-8
J172
J172
1
4
2
3
1
4
2
3
1
4
2
3
1
4
2
3
JP20
JP21
JP22
J27
JP11
JP12
JP13
JP14
JP15
JP16
JP17
JP18
JP19
TO MAIN CIRCUIT
(CN1) ON SCHEMATIC
DIAGRAM 7
ATO MAIN CIRCUIT
(CN6) ON SCHEMATIC
DIAGRAM 1
A
F
GU

Other manuals for Technics SX-PX662

Related product manuals