EasyManua.ls Logo

TECNA 3401 - Page 28

Default Icon
32 pages
Print Icon
To Next Page IconTo Next Page
To Next Page IconTo Next Page
To Previous Page IconTo Previous Page
To Previous Page IconTo Previous Page
Loading...
tecn@ SALDATRICI ART. 3401 - 3406 - 3407 - 3408 WELDERS ITEM 3401 - 3406 - 3407 - 3408
Documento numero / Document number: MAN1063 Edizione / Edition: Settembre / September 1997 PAG. 28 / 32
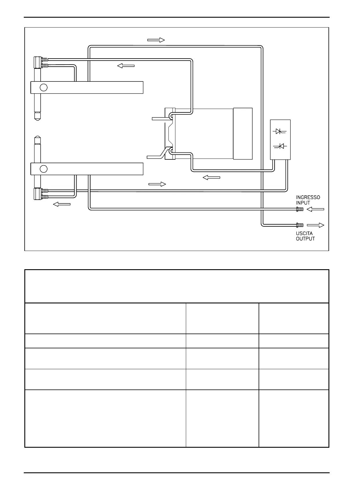
Schema circuito di raffreddamento - Cooling circuit diagram
tecn@ S.p.A.
Via Grieco 25/27
40024 Castel S. Pietro Terme (BO)
ITALY
DICHIARAZIONE DEL COSTRUTTORE
MANUFACTURER DECLARATION
Dichiariamo sotto la nostra unica responsabilità
che il prodotto
We declare under our sole responsibility for
supply/manufacture of the product
SALDATRICE A
RESISTENZA
RESISTANCE WELDER
SALDATRICE A
RESISTENZA
RESISTANCE WELDER
Modello - Model
3401 - 3406 - 3407 - 3408
Numero di serie
Serial number
DA 0001 A 1999
FROM 0001 TO 1999
E’ conforme alle prescrizioni delle direttive CEE
Is in conformity with the provisions of the EEC Directives
73/23/EEC
89/336/EEC
73/23/EEC
89/336/EEC
CASTEL S. PIETRO T.
16 / 09 / 1997
TECNA S.p.A
l’amm.re unico
Ezio Amadori
__________________
CASTEL S. PIETRO T.
___ / ___ / _____
TECNA S.p.A
l’amm.re unico
Ezio Amadori
__________________

Related product manuals