EasyManua.ls Logo

Tecumseh AH5540E - Page 70

Tecumseh AH5540E
120 pages
Print Icon
To Next Page IconTo Next Page
To Next Page IconTo Next Page
To Previous Page IconTo Previous Page
To Previous Page IconTo Previous Page
Loading...
62
SERVICE HANDBOOK
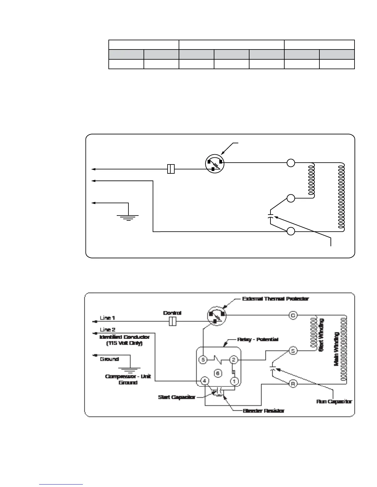
This PSC compressor has the following components:
Thermal Protector Type Relay Type Capacitor Type
Internal External Current Potential PTC Run Start
The electrical system on this type of motor is shown in FIGURE 4-10.
If replacement parts are needed, refer to the Tecumseh Electrical Service Parts Guide
Book for information on proper replacement parts, or call Tecumseh Products Company at
1-800-211-3427.
FIGURE 4-10: PSC compressor motor with external thermal protector and run capacitor.
FIGURE 4-11: PSC compressor motor with external thermal protector and a start assist kit that in
cludes a potential relay.
Compressor - Unit
Ground
External Thermal Protector
Line 2
Run Capacitor
Ground
Line 1
Star t Winding
Main Winding
C
Control
R
S

Table of Contents