EasyManua.ls Logo

Teka LP8 850 - Flow Chart Procedure for Errors

Teka LP8 850
20 pages
Print Icon
To Next Page IconTo Next Page
To Next Page IconTo Next Page
To Previous Page IconTo Previous Page
To Previous Page IconTo Previous Page
Loading...
Service Manual
Dishwasher LP8 850
Service Manual: MS-DW-0071-00-0913 - 16 -
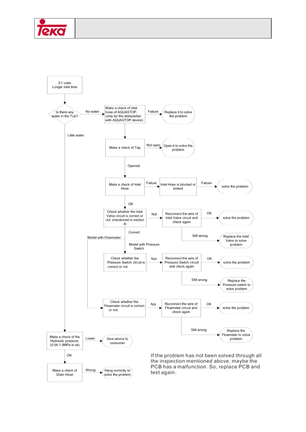
Flow Chart Procedure for errors
The next flow charts are only for reference, and they cannot show all
possible situations that may occur in the dishwasher.

Related product manuals