EasyManua.ls Logo

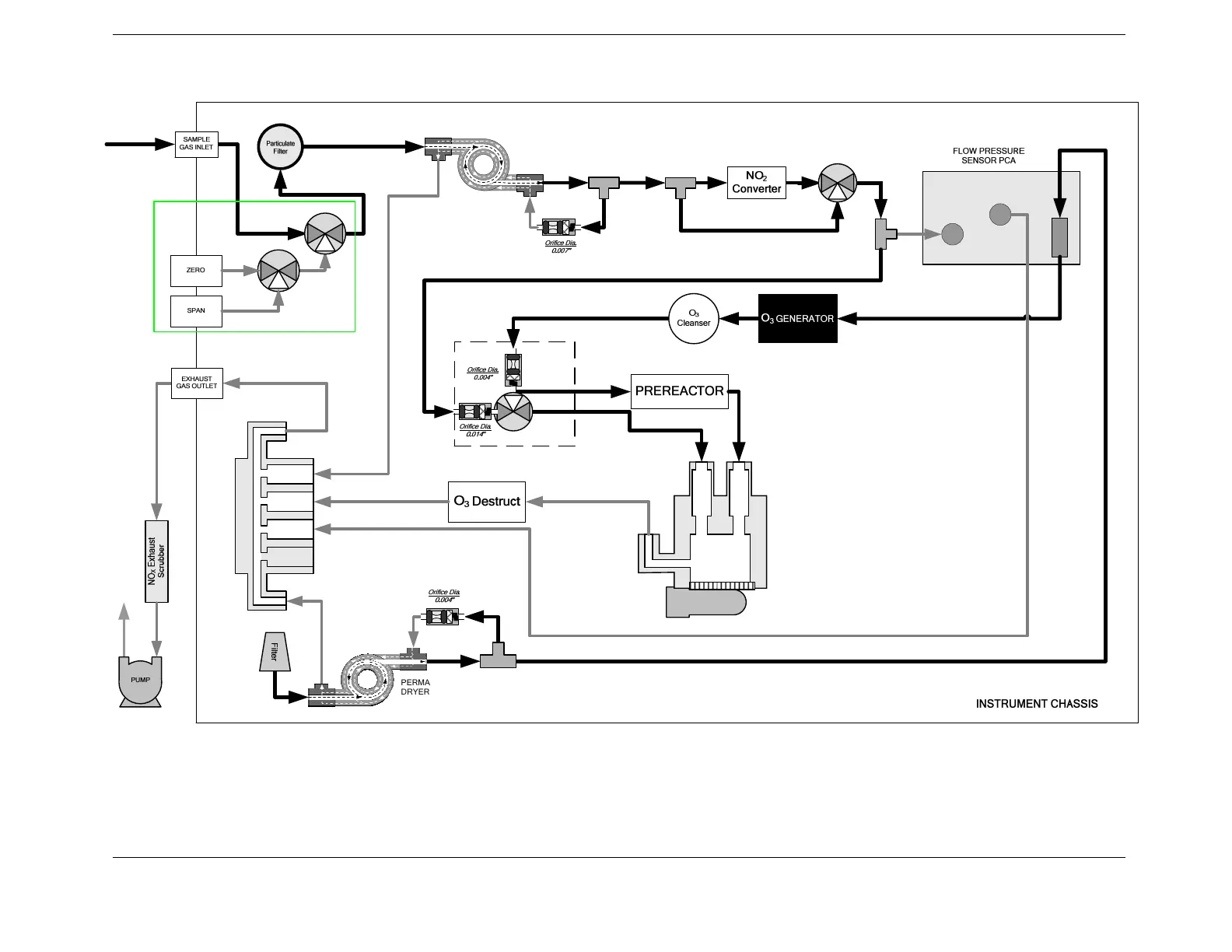
Teledyne T200UP - Figure 3-2. Pneumatic Diagram with Zero;Span Valves Option

Teledyne T200UP
45 pages
Print Icon
To Next Page IconTo Next Page
To Next Page IconTo Next Page
To Previous Page IconTo Previous Page
To Previous Page IconTo Previous Page
Loading...
Teledyne API – Ultra Sensitivity Model T200UP NO/NO
2
/NOx Analyzer Addendum to T200
07450B DCN6495 13
SAMPLE
PRESSURE
SENSOR
VACUUM
PRESSURE
SENSOR
O3 FLOW
SENSOR
PERMAPURE
DRYER
PMT
GOLD
REACTION
CELL
EXHAUST MANIFOLD
NO/NO
X
VALVE
PREREACTOR
VALVE
NC
COMNO
NC
NO
COM
ZERO/SPAN
VALVE
SAMPLE/CAL
VALVE
OPTION,
ZERO/SPAN VALVES,
P/N 042340100
NC
COMNO
NC
NO
COM
Figure 3-2. Pneumatic Diagram With Zero/Span Valves Option
Information contained herein is classified as EAR99 under the U.S. Export Administration Regulations. Export, reexport or diversion contrary to U.S. law is prohibited.

Related product manuals