EasyManua.ls Logo

TESTO 645 - Pressure Probe and Velocity;Volume Flow Setup

TESTO 645
41 pages
Print Icon
To Next Page IconTo Next Page
To Next Page IconTo Next Page
To Previous Page IconTo Previous Page
To Previous Page IconTo Previous Page
Loading...
Initializing pressure probe / Activating velocity and volume flow
17
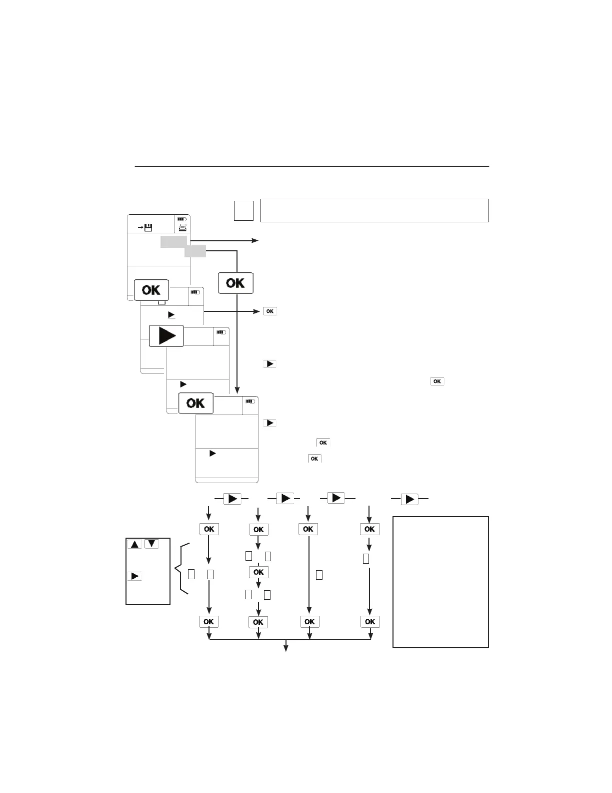
4. Parameter settings
Differential pressure probe (testo 445 only):
Activating/deactivating m/s, m
3
/h, in addition to mbar;
initialisation
Velocity probes (testo 445 only):
Activating/deactivating m
3
/h, in addition to m/s
Zero adjustment of differential pressure probe (hPa) and
return to current measurement.
Switch velocity speed (m/s) in the display on and off.
 Switch ON/OFF
The respective flashing setting is confirmed with .
Switch volume flow (m3/h) in the display on and off.
 Switch to ON/OFF
OFF flashes 
return to measurement.
ON blinkt  Input of duct cross-section:
22.73
1:
2:
M.05
MAN
N.0017
mbar
m/s
td°C
hpa=0 m/s
ON OFF
m/s
ON OFF
m3/h
Once the cross-section is entered, return to the current volume flow measurement.
Ø
0.500 m
2
/ =
scroll
value
= Next
position
A
B
Ø AxB
FUNNEL
m
2
100. cm
20
100. cm
100, cm
Ø = round duct cross-section;
enter diameter.
AxB = rectangular duct;
enter side lengths A and B.
m
2
= known cross-section
area in m
2
;
enter cross-
section area.
FUNNEL = Funnel factor in
volume flow funnel used
(See Instruction manual on
volume flow funnel).
...
...
The setting functions are activated in accordance with
reading line selected - flashing cursor in display.
i
1.888.610.7664 info@Testo-Direct.com
www.Testo-Direct.com

Related product manuals