EasyManua.ls Logo

TESTO 645 - Overview of Controls

TESTO 645
41 pages
Print Icon
To Next Page IconTo Next Page
To Next Page IconTo Next Page
To Previous Page IconTo Previous Page
To Previous Page IconTo Previous Page
Loading...
8
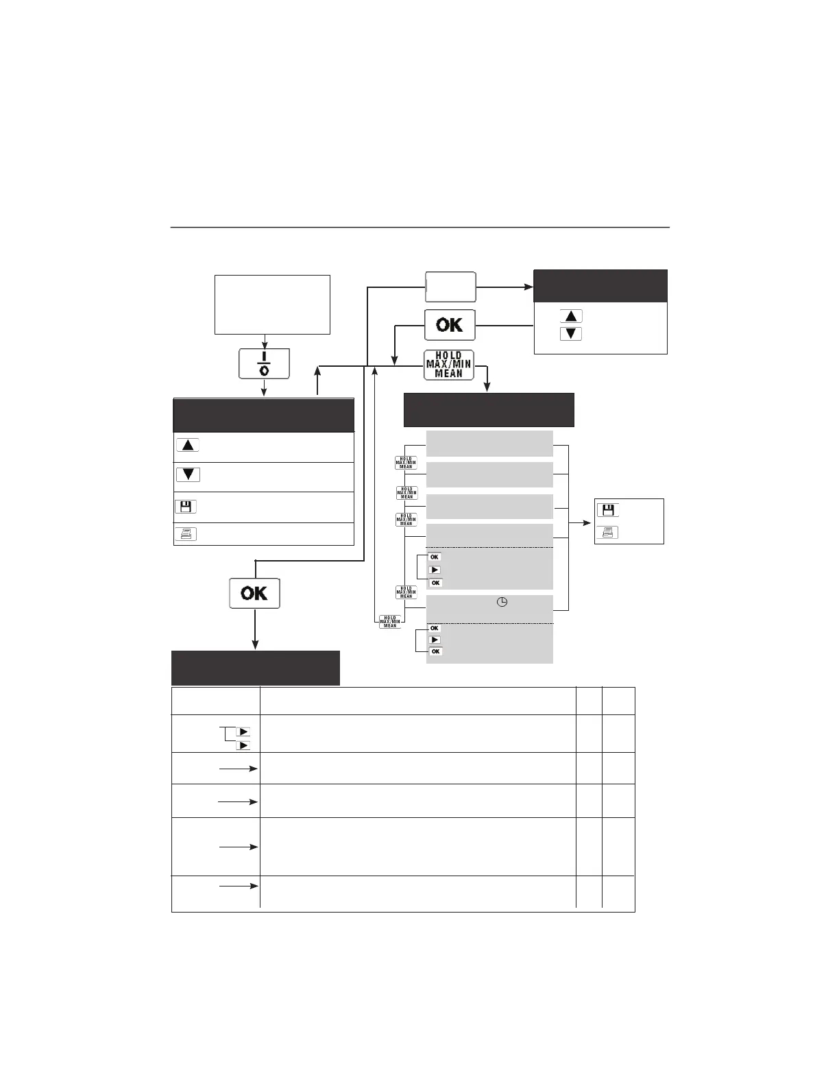
Overview of controls
1.
Current measurement
Select reading in
the first line
Select reading in
the second line
Save manually or automatically,
depending on setting (5.)
Print readings
2. Measurement functions
4.
Parameter settings
Selected The setting functions are activated in accordance with the reading testo testo
parameter selected - flashing cursor in display (See 1.): 645 445
°C
System adjustment with EEPROM probe X
(4.1)
Reset - system adjustment X
% Humidity probe (0636.9740 and 0636.9715)/ X X
(4.2) Checks and adjusts 3-function probe (0635.1540)
td Select calculated humidity parameters: td°C dew point X X
(4.3) g/m3 - absolute humiidty, g/kg - degree of humidity, J/g - enthalpy
m/s, mbar Differential pressure probes: initialisation, activation/deactivation X
m3/h m/s, m
3
/h in addition to mbar
(4.4) Velocity probes: activation/deactivation m
3
/h in addition to m/s X
Change cross-section input for an activated volume flow measurement X
ppm Switch between ppm and vol% with CO
2 X
(4.5) Initialisation of CO probe
HOLD
Freeze values
MAX
Display maximum values
MIN
Display minimum values
MEAN
Multi-point mean calculation
Update values
Calculate mean
Reset mean
MEAN
Timed mean calculation
Start and end
Calculate mean
Reset mean
ESC
Location
Manual
saving
Print
readings
3.
Location
1 Buttons to
select
99 location
...
Connect probe
corresponding to
connection assignment
(rear of instrument)
1.888.610.7664 info@Testo-Direct.com
www.Testo-Direct.com

Related product manuals