EasyManua.ls Logo

Texas Instruments 990 - Model 911 VDT Keyboard Logic

Texas Instruments 990
211 pages
Print Icon
To Next Page IconTo Next Page
To Next Page IconTo Next Page
To Previous Page IconTo Previous Page
To Previous Page IconTo Previous Page
Loading...
......
I
v.
w
FROM
CRU
INTERFACE
LOGIC
{
FROM
TIME
BASE
GENERATOR
FROM
CRU
INTERFACE
LOGIC
FROM
VIDEO
LINE
DRIVERS
(B)
136284
KEYBOARD
{
UART
CRA2Q
_,...-1
TRB
RR!
FROM
CRU
4~
RR2
~
INTERFACE
LOGIC
TR7
CRA3Q
TR6
~
RR3
TR5
RR4
_____.......
~
TR4
RR5
_____.......
"---
TR3
RR6
_____.......
TR2
RR7
r-
_/
TRI
RRB
/
o-
SFD
0
----'
ROD
1-
PS
1-
WLSI
o-
SBS
KEYBOARD
o-
F
1
1
KBPEL
ACKNOWLEDGE
PE
LATCH
FROM
TIME
BASE
HSQ
GENERATOR
t=
TC
FE
t--
KEYBOARD
i
ACKNOWLEDGE
KEYBOARD
SYNCHRONIZER
INTERRUPT
RC
OE
t--
LATCH
RESET
LATCH
KBR
DYL
L504
1-
CRL
DR
PRE
WORD
IQ
J
Q
KBACKQ
D
Q
KBASQ
D
Q
KEIAK'l.
NKBAKQ
KBTL
i5RR
-
TO
LS109 LS273
LS273
NCR13P
-IO
CLK
RI
1-
WLS2
TBRE
KBTBREL
I-
-
1-K
Qt--
.--
CK
,...--
CK
,...---
i'BRL
MR
TRE
1--
J
CLR
CL
CL
~
FROM
CRU
CRA9Q
INTERFACE
NDOT4
LOGIC
FROM
TIME
HSQ
NRL
BASE
GENERATOR
BKBINL.
FROM
CRU
RL
INTERFACE
LOGIC
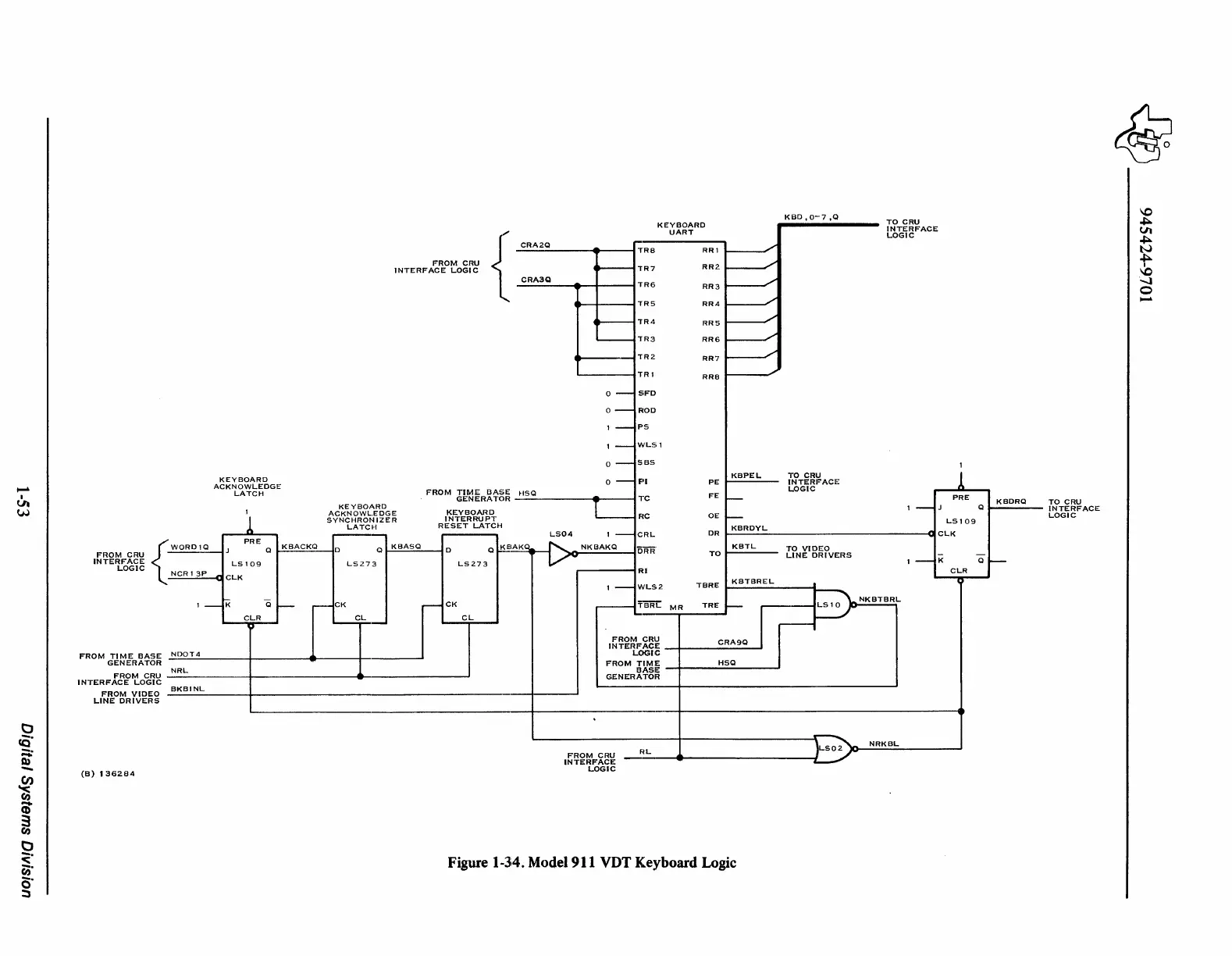
Figure
1-34.
Model
911
VDT
Keyboard
Logic
KBD,
0-7
,Q
TO
CRU
INTERFACE
LOGIC
1
TO
CRU
l
INTERFACE
LOGIC
PRE
1
--1
J
LS109
-C
CLK
TO
VIDEO
LINE
DRIVERS
1
---1K
CLR
~
~NKBTBRL
~
,.......-
-
LS02
~
NRKBL
----
Q
KBDRQ
-
Q~
TO
CRU
INTERFACE
LOGIC

Table of Contents

Other manuals for Texas Instruments 990

Related product manuals