EasyManua.ls Logo

Thales Gemalto AGS2-E - Page 29

Thales Gemalto AGS2-E
34 pages
Print Icon
To Next Page IconTo Next Page
To Next Page IconTo Next Page
To Previous Page IconTo Previous Page
To Previous Page IconTo Previous Page
Loading...
Audio Codec Adapter Setup for Cinterion
®
Modules
5 Appendix B - MAX9860 Codec Adapter Schematics
33
audio_codec_adapter_setup_v04 2019-10-16
Confidential / Released
Page 29 of 34
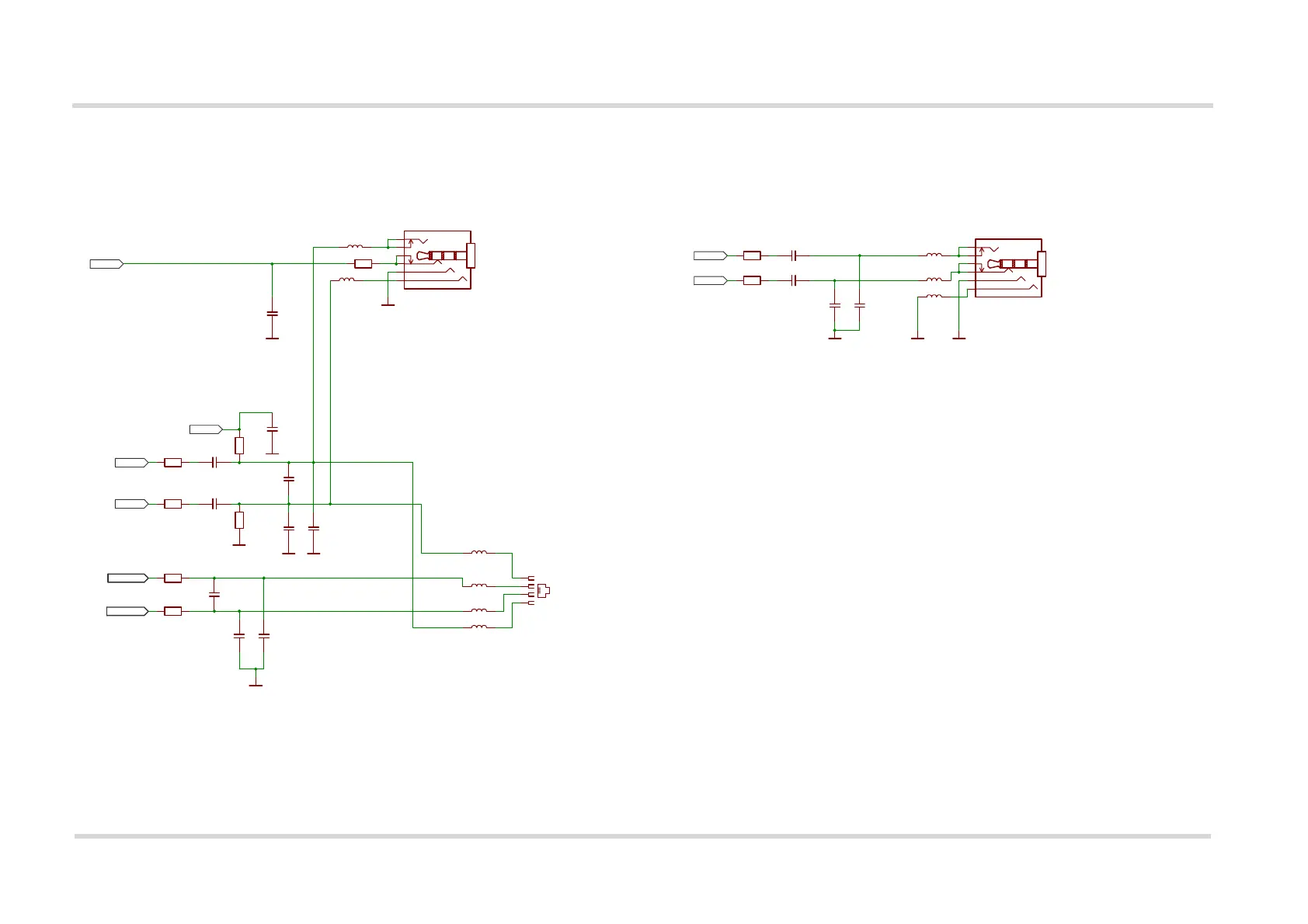
Figure 18: MAX9860 codec adapter board schematics (sheet 4)
BLM18HG102
BLM18HG102
DNF
DNF
2k2
BLM18HG102
BLM18HG102
BLM18HG102
14867
BLM18HG102
BLM18HG102
1u
1u
2k2 2k2
DNF (4u7)4u7
DNF (10n)
1k
1k
DNF
DNF
0R
0R
GNDGND
GND
GND GND GND
GND
AUDIO_4POL_JACK
GND
AUDIO_4POL_JACK
GND
100u
100u
0R
0R
DNF (1n)
DNF (47n)
DNF (47n)
BLM18HG102
BLM18HG102
GND
L4
L6
R19
R20
R26
L2
L5
L8
CON8
1
2
3
4
L10
L13
C49
C51
R28 R29
C52C53
C56
R69
R70
C60
C61
R71
R72
CON4
CON6
C12
C13
R7
R36
C22
C23
C24
L1
L3
AC@LHP
AC@LHP/[1]
AC@RHP
AC@RHP/[3]
AC @MIC BIAS
AC@MICBIAS
AC @LMIC P
AC @LMIC N
MIC1N_
MIC1P_
Mi cGNDRightLeft
Mi cGNDRightLeft
Analog Audio
MIC left
Left MIC Headphone
Handset