EasyManua.ls Logo

Thales Gemalto AGS2-E - Appendix B - MAX9860 Codec Adapter Schematics

Thales Gemalto AGS2-E
34 pages
Print Icon
To Next Page IconTo Next Page
To Next Page IconTo Next Page
To Previous Page IconTo Previous Page
To Previous Page IconTo Previous Page
Loading...
Audio Codec Adapter Setup for Cinterion
®
Modules
5 Appendix B - MAX9860 Codec Adapter Schematics
33
audio_codec_adapter_setup_v04 2019-10-16
Confidential / Released
Page 26 of 34
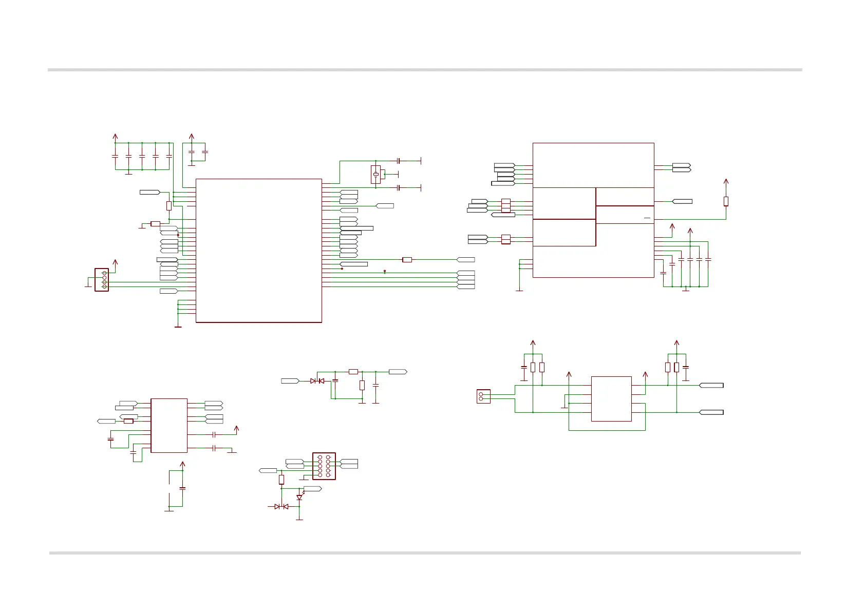
5 Appendix B - MAX9860 Codec Adapter Schematics
Figure 15: MAX9860 Codec adapter board schematics (sheet 1)
Serial Wire Debug
Headphone
Clock
Power
Serial Interface
Digital audio
Analogue audio
MICs
Interrupt
STM32F373C8
18p
18p
GND
100n 100n 100n4u7
10n 1u
MAX3232SSOP16
MAX3232SSOP16
100n
100n100n
100n
100n
PAD_HOLE_1
2.2k
100n
GND
GND
GND
10k
GND
MAX9860
GND
100R
100R
100R
100R
100R
1u10u 100n2u2
1u
1u
GND
10k
blue
GND
ABM8G-12MHZ-18-D2Y-T
GND
GND
TXS0102
GND
2.2k
2.2k
100n
GND
2.2k
2.2k
100n
GND
1k
DNF_header
GND
1u
470k
470k
GNDGND
BAT54C
100n
0R
BAT54C
1k
VDDA
9
VDD_1
24
VDD_2
36
VDD_3
48
VBAT
1
PD0-OSC_IN
5
BOOT0
44
PA1/USART2_RTS/ADC_IN1/TIM2_CH2
11
PA2/USART2_TX/ADC_IN2/TIM2_CH3
12
PA3/USART2_RX/ADC_IN3/TIM2_CH4
13
PA4/SPI1_NSS/ADC_IN4/USART2_CK
14
PA5/SPI1_SCK/ADC_IN5
15
PA6/SPI1_MISO/ADC_IN6/TIM3_CH1
16
PA7/SPI1_MOSI/ADC_IN7/TIM3_CH2
17
PA8/USART1_CK/MCO
29
PA9/USART1_TX
30
PA10/USART1_RX
31
PA11/USART1_CTS
32
PA12/USART1_RTS
33
PA13/JTMS-SWDIO
34
PA14/JTCK/SWCLK
37
PA15/JTDI
38
VSSA
8
VSS_1
23
VSS_2
35
VSS_3
47
PD1-OSC_OUT
6
PC13/TAMPER-RTC
2
PC14/OSC32_IN
3
PC15/OSC32_OUT
4
NRST
7
PA0/WKUP/USART2_CTS/ADC_IN0/TIM2_CH1_ETR
10
PB0/ADC_IN8/TIM3_CH3
18
PB1/ADC_IN9/TIM3_CH4
19
PB2/BOOT1
20
PB3/JTDO
39
PB4/JNTRST
40
PB5/I2C1_SMBAI
41
PB6/I2C1_SCL/TIM4_CH1
42
PB7/I2C1_SDA/TIM4_CH2
43
PB8/TIM4_CH3
45
PB9/TIM4_CH4
46
PB10/I2C2_SCL/USART3_TX
21
PB11/I2C2_SDA/USART3_RX
22
PB12/SPI2_NSS/I2C2_SMBA/USART3_CK
25
PB13/SPI2_SCK/USART3_CTS
26
PB14/SPI2_MISO/USART3_RTS
27
PB15/SPI2_MOSI
28
IC1
C35
C36
C1 C2 C3C4
+2V9
C5 C6
+2V9
IC3A
T1IN
11
T1OUT
14
T2IN
10
R1OUT
12
R2OUT
9
T2OUT
7
V+
2
C2-
5
V-
6
C2+
4
C1-
3
R1IN
13
C1+
1
R2IN
8
IC3
GND
VCC
15 16
C7
+2V9
C8C9
C10
C11
+2V9
PAD 1
CON2
12
34
56
78
910
R3
C46
R9
IC13
MICBIAS
1
REG
2
PREG
3
REF
4
AGND
5*2
AVD D
6
OUTP
7
OUTN
8
SDA
9
SCL
10
DVDIO
11
DGND
12
DVDD
13
MCLK
14
SDOUT
15
SDIN
16
LRCLK
17
BCLK
18
IRQ
19
MICRN
20
MICRP
21
MICLN
22
MICLP
23
MICGND
24
R52
R77
R78
R79
R80
C16C18 C30C31
+1V8
C45
C62
R81
+1V8
D17
2
4
13
Q3
+2V9
B2
1
GND
2
VCCA
3
A2
4
A1
5
OE
6
VCCB
7
B1
8
IC12
+1V8
R1
R13
C14
+1V8
+2V9
R31
R34
C15
+2V9
CON3
1
2
R37
JP2
1
2
3
4
+2V9
C37
R16
R33
D5
C25
TP7
R39
D7
TP6
TP11
R42
ARM@BOOT0
ARM@BOOT0
RS@RXD
RS@RXD
RS@RT S
RS@RT S
ARM@USART1_RX
ARM@USART1_RX
ARM@USART 1_TX
ARM@USART 1_TX
AC@MCLK/[2]
RS@T XD
RS@T XD
ARM@DS_4/[3]
ARM@DS_2
AC@I2C_CLK
AC@I2C_CLK
AC@I2C_CLK
SYS_RST
SYS_RST
AC@I2C_DAT
AC@I2C_DAT
AC@I2C_DAT
AC @LMI CP /[4 ]
AC @LMI CN /[4 ]
AC @RMI CP
AC @RMI CN
AC@MICBIAS/[3]
AC@RHP/[3]
AC@LHP/[4]
RS@CT S
RS@CT S
CTS
AC@FS/[2]
AC@FS
AC@BCL K
AC@BCL K
AC@BCLK/[2]
AC@ADCOUT/[2]
AC@DACIN /[2]
ARM@MODULE_VLVL/[3]
ARM@CLK_OUT
ARM @ADC_CH1
ARM @ADC_CH1
ARM@DS_5
ARM@DS_3
ARM@BITCLK_DIR
ARM@LED6
ARM@LED2
RS@DTR
ARM@SPI2_MOSI
ARM@SPI2_DAT _SEL
ARM @NU1
ARM@LED3
ARM@SPI2_MISO
ARM@LED5
ARM@DS_7
ARM@LED1/[3]
ARM@BCLK_SEL/[2]
ARM @FSC_DIR
ARM@DS_6
ARM@DS_8
ARM@DS_1
DSB@FSC
AR M@MCL K_ SE L
Programmierinterface für Controller
MCU talks to codec whether
MCU or codec communicates with module
ARM MCU
Audio codec
RS-232 - UART
use input pull-up
use input pull-up
use input pull-up
use input pull-up
use input pull-up
use input pull-up
not used input pull-up
I2C voltage converters
RS-232 connector
use DB-9 - IDC10F c able
I2C connector
connect I2C from a Java module
NSS
MISO
MOSI
SCK
Voltage meter - Digital interfaces
Measurements of voltage of FSC and SDA
The problem is that default voltage of PCM lines (without any transmis sion is 0V)
use input pull-up
use input pull-up