EasyManua.ls Logo

Thinget XC3-24RT-E - Page 190

Default Icon
283 pages
Print Icon
To Next Page IconTo Next Page
To Next Page IconTo Next Page
To Previous Page IconTo Previous Page
To Previous Page IconTo Previous Page
Loading...
Applied Instructions
190
Compare a float range with a float value.
EZCP D10 D20 D0
M3
M4
M5
X0
S1· S2·
M3
D1· D2·
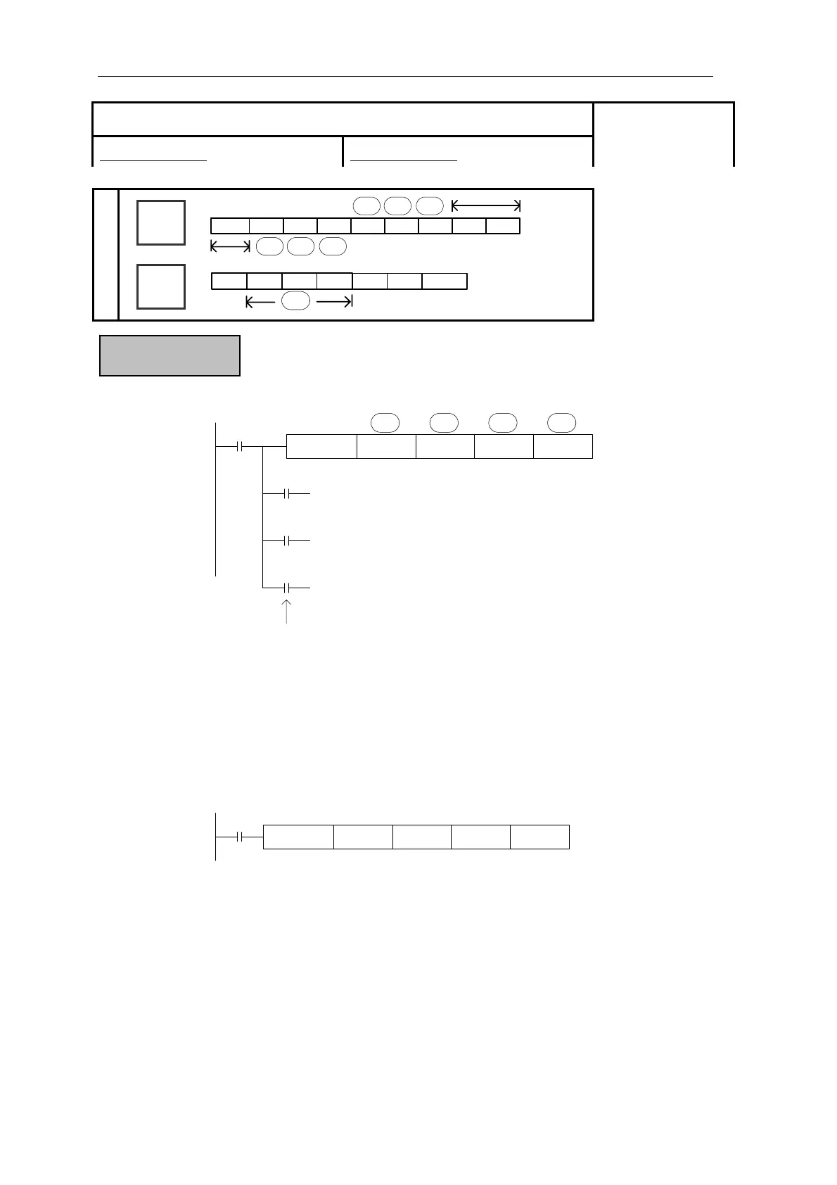
z The data of S1 is compared to the data of S2. The result is indicated by 3 bit devices specified
with the head address entered as D.
If a constant K or H used as source data, the value is converted to floating point before the
addition operation.
z
EZCP K10 K2800 D5 M0
X0
Please set S1<S2, when S2>S1, see S2 as the same with S1 and compare them.
Function & Action
(D20, D21) > (D1, D0) ON
Binary Floating Binary Floating
(D21,D10)
(D1,D0) D31D30 ON
Binary Floating Binary Floating Binary Floating
(D1, D0) > (D31, D30) ON
Binary Floating Binary Floating
The status of the destination device will be kept even if the EZCP instruction is deactivated.
K10 [D6,D5] K2800)→M0M1M2
Binary converts Binary Floating Binary converts
to Floating to Floating
[EZCP]
16 bits instruction- 32 bits instructionECMP
Suitable Models
XC3XC5
¾
Word
Device
Bit
Device
X
Y
M
S
T
C
Dn.m
D
FD
DM
DX
DY
DS
TD
CD
K/H
S1·
S2·
S3·
S1·
S2·
S3·

Table of Contents

Related product manuals