EasyManua.ls Logo

Toa M-9000M2 - Page 35

Toa M-9000M2
160 pages
Print Icon
To Next Page IconTo Next Page
To Next Page IconTo Next Page
To Previous Page IconTo Previous Page
To Previous Page IconTo Previous Page
Loading...
35
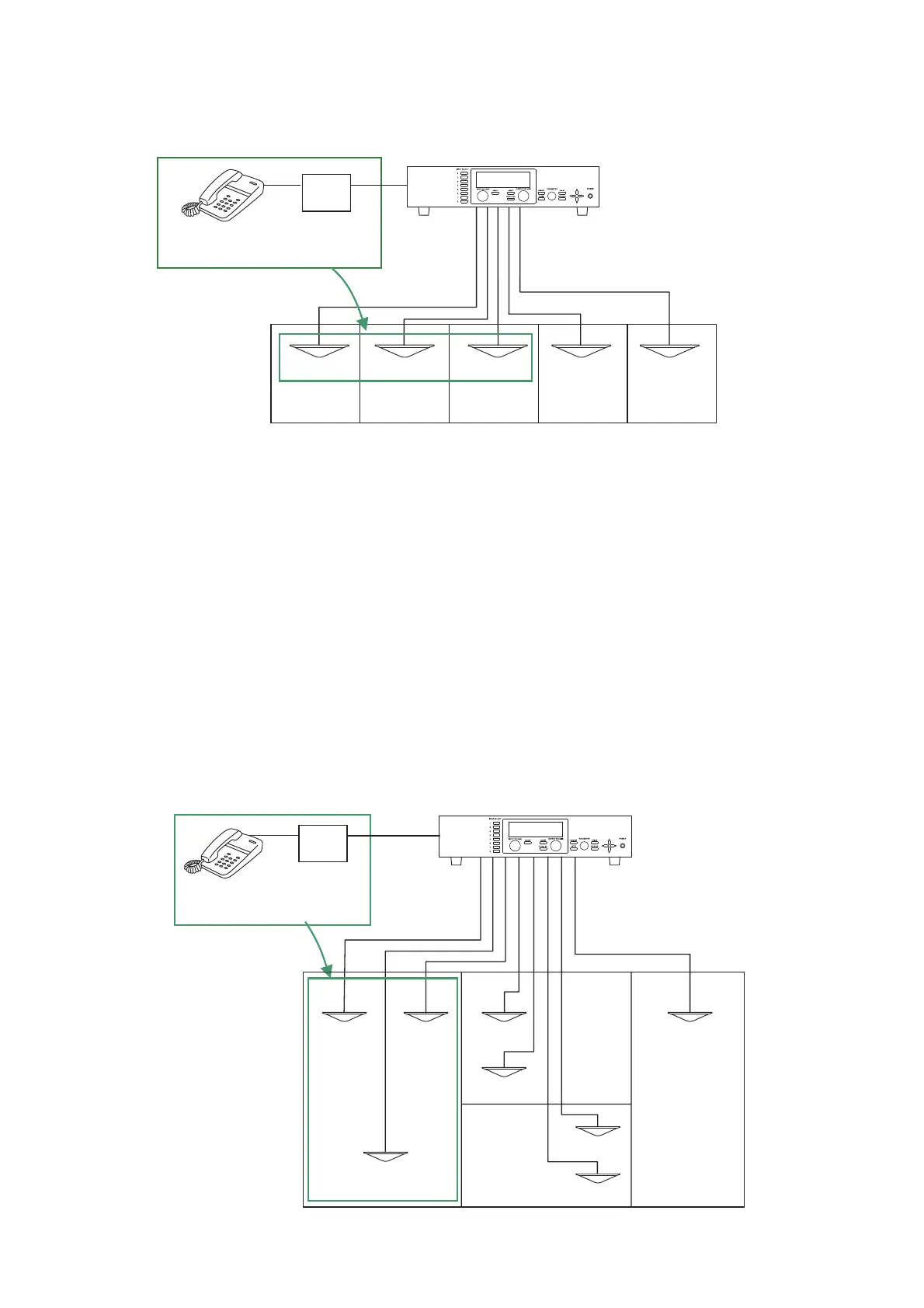
[Telephone paging in MANUAL mode]
This is a method to directly select each output channel with the telephone key operation.
In this mode, if the paging zone number and the output channel number are identical, paging zones can freely
be combined with the key operation without the need to perform paging zone settings.
ZONE 1
(Output channel 1)
ZONE 2
(Output channel 2)
ZONE 3
(Output channel 3)
ZONE 4
(Output channel 4)
ZONE 5
(Output channel 5)
PBX
Telephone paging
“0123#”
Make a paging call to
zones 1, 2, and 3.
9000M2 series
In this example, first make the paging initiation call (to be preset at the telephone) to the ZP-001T, then press
"0, 1, #" to make paging calls to Output channel 1, press "0, 2, #" to Output channel 2, or press "0, 9, #" to all
output channels.
To make paging by selecting two or more output channels, activate the paging, then press "0, 1, 2, 3, #" to
make paging calls to Output channels 1, 2, and 3, similarly press "0, 1, 4, 5, #" to Output channels 1, 4, and 5.
[Telephone paging in GROUP mode]
In GROUP mode, group some output channels as paging group zones in advance. Up to 8 paging group
zones can be recalled with the telephone key operation.
This mode is effective when assigning separate paging patterns to the zones such as when the multiple output
channels are grouped to a single paging zone or when the paging zone range varies depending on conditions.
As an example, assign the outputs to the paging zones as follows in the paging group setting of the ZP-001T
Input Settings.
· Assign Outputs 1, 2, and 5 to Zone 1.
· Assign Outputs 3 and 4 to Zone 2.
· Assign Outputs 6 and 7 to Zone 3.
· Assign Output 8 to Zone 4.
In such setting above, pressing "0, 1, #" causes the paging to be made to zone 1 consisting of Outputs 1, 2,
and 5. Similarly, pressing "0, 3, #" causes the paging to be made to zone 3 consisting of Outputs 6 and 7.
PBX
ZONE 1
ZONE 2
ZONE3
ZONE 4
OUTPUT 1
OUTPUT 2
OUTPUT 3
OUTPUT 4
OUTPUT 5
OUTPUT 6
OUTPUT 7
OUTPUT 8
Telephone paging
“01#”
9000M2 series

Table of Contents

Other manuals for Toa M-9000M2

Related product manuals