EasyManua.ls Logo

Toa VX-3000DS CE - Page 20

Toa VX-3000DS CE
36 pages
Print Icon
To Next Page IconTo Next Page
To Next Page IconTo Next Page
To Previous Page IconTo Previous Page
To Previous Page IconTo Previous Page
Loading...
20

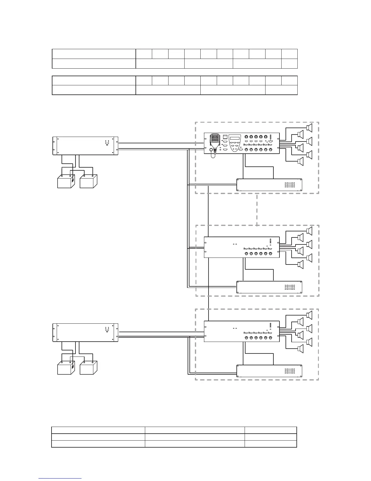
[Required number of VX-3000DS units in a BGM/Paging system]

VM-3240E
VM-3240E
VM-3240VA
VP-3304 or VP-2241
VP-3304 or VP-2241
EXT. AMP INPUT
EXT. PA LINK
DC POWER
VM LINK
DC POWER
DS LINK
DC POWER
DS LINK
VM LINK
PA OUT
EXT. AMP INPUT
EXT. PA LINK
PA OUT
EXT. AMP INPUT
EXT. PA LINK
PA OUT
DC POWER
DC POWER
VP-3304 or VP-2241
VX-3000DS
VX-3000DS
No.4
No.1
Lead-acid Battery
Lead-acid Battery
No.5
Notes
 
 

 Total number of the connected devices Total output power
VP-3154, VP-3304, VP-3504 Max. 8 channels 2000 W or less
VP-2064, VP-2122, VP-2241, VP-2421 Max. 8 units 1440 W or less
 1 2 3 4 5 6 7 8 9 10
No. of VX-3000DS units 1 2 3 4
 1 2 3 4 5 6 7 8 9 10
No. of VX-3000DS units 1 2 3