EasyManua.ls Logo

Toro 315-8 - Page 59

Toro 315-8
188 pages
To Next Page IconTo Next Page
To Next Page IconTo Next Page
To Previous Page IconTo Previous Page
To Previous Page IconTo Previous Page
Loading...
2006 Z380, Z420, Z480
Demystification Guide 5 - 3
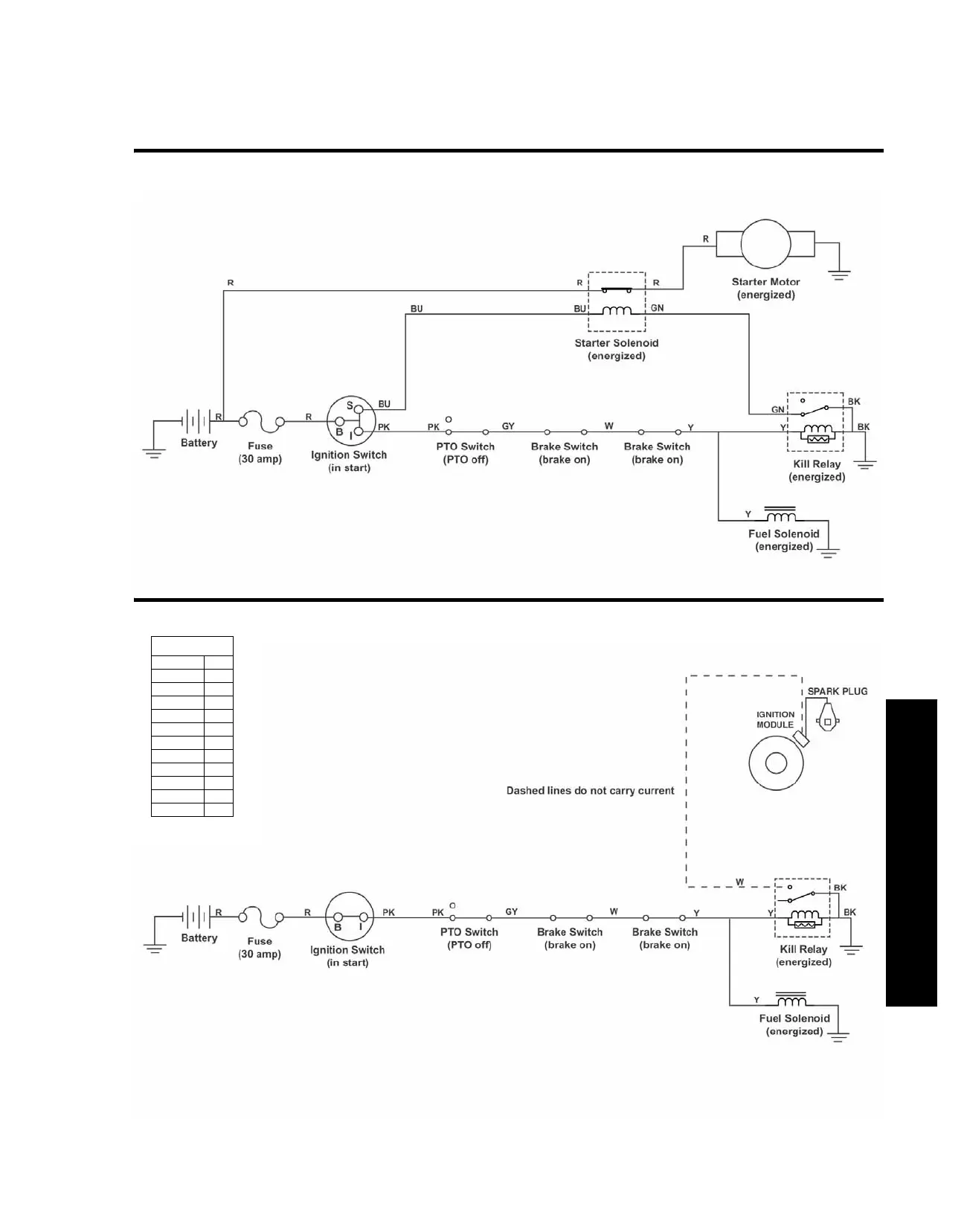
Starter Motor Circuit
(ignition switch in “start)
Spark Circuit
(ignition switch in “start”)
Circuits
Legend
Black Bk
Blue Bu
Brown Bn
Green Gn
Grey Gy
Orange Or
Pink Pk
Red Re
Tan T
Violet Vio
White W
Yellow Y

Table of Contents

Related product manuals