EasyManua.ls Logo

Trane S9V2B040U3VSAE - 08 Fault Code

Trane S9V2B040U3VSAE
120 pages
Print Icon
To Next Page IconTo Next Page
To Next Page IconTo Next Page
To Previous Page IconTo Previous Page
To Previous Page IconTo Previous Page
Loading...
108
S9V2-VS-SVX001-1B-EN
DEFINITION:
The flame sense current is less
than 0.5 micro-amp DC
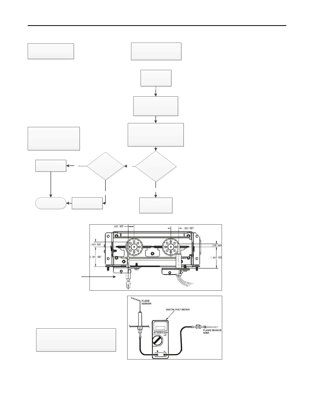
Once flame has been
established, set meter to DC
volts and measure flame
current
Is flame current
measured less than 0.5
micro-amp DC?
Replace flame
sensor
Check opera!on
Is flame sensor
located correctly?
See figure
YES
YES
Correct flame sensor
loca!on
NO
Flame sensor is good.
Check wiring and / or
connec!ons.
NO
08 Fault Code
Flame Sensor
Make a call for 1
st
stage hea!ng
Ensure all burner flames directed into
heat exchanger with a !ght pa#ern?
(inadequately aired burners tend to
roll back)
To measure flame current, use a VOM set to
DC micro-amps. Connect voltmeter leads in
series with flame sensor circuit, see
illustra!on
Important:
LP applica!ons must have
SEN02662 flame sensor installed.
This sensor is iden!fied by having a
brown stripe / brown ceramic body
TTrroouubblleesshhoooottiinngg

Related product manuals