EasyManua.ls Logo

Trojan A - Page 40

Trojan A
46 pages
Print Icon
To Next Page IconTo Next Page
To Next Page IconTo Next Page
To Previous Page IconTo Previous Page
To Previous Page IconTo Previous Page
Loading...
 


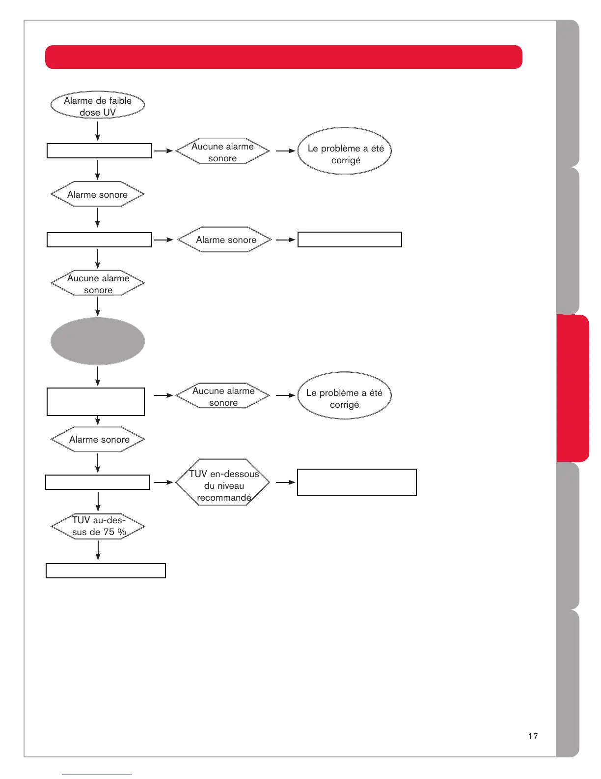
Dans certains cas, un bref écoulement d'eau ayant reçu un faible facteur de transmission UV (TUV) peut 1.
survenir pendant ou après le cycle de régénération d'un adoucisseur d'eau, ce qui déclenche une alarme. La
purge du système UV permet de rétablir cette situation en attendant que l'adoucisseur commence un autre
cycle de régénération. À plus long terme, on devra procéder à l'ajustement des paramètres de l'adoucisseur.
Pour purger le système à UV, désinfectez les conduites d'eau selon les procédures indiquées dans les
rubriques « Désinfection des conduites d'eau » de la section Installation.
Les modèles de la série Plus sont équipés d'un capteur exclusif breveté qui peut effectuer un autodiagnostic. 2.
Il suffit d'appuyer sur ce bouton situé sur le dessus du capteur et de le tenir jusqu'à ce que l'alarme
sonore s'interrompe (environ 5 secondes, généralement). Si l'alarme sonore se fait toujours entendre après
30 secondes, relâchez le bouton et remplacez le capteur.
Consultez la section 3. Nettoyage de la gaine et remplacement de la lampe du Manuel de l'utilisateur.
Prenez contact avec Trojan ou avec le concessionnaire de produits de traitement d'eau pour faire tester le 4.
facteur de transmission ultraviolet (TUV) de l'eau.
Test du capteur
2
Alarme de faible
dose UV
Nettoyez la gaine et
le capteur
3
Alarme sonore
Alarme sonore
Le problème a été
corrigé
Aucune alarme
sonore
Aucune alarme
sonore
Vérifiez la TUV
4
Communiquez avec Trojan
TUV au-des-
sus de 75 %
TUV en-dessous
du niveau
recommandé
Remplacez le capteur
Augmentez la TUV à l'aide
d'un prétraitement
Le capteur
fonctionne
normalement
Purgez le système
1
Alarme sonore
Le problème a été
corrigé
Aucune alarme
sonore

17

Related product manuals