EasyManua.ls Logo

Vega EL 21 - Page 40

Default Icon
52 pages
Print Icon
To Next Page IconTo Next Page
To Next Page IconTo Next Page
To Previous Page IconTo Previous Page
To Previous Page IconTo Previous Page
Loading...
40 Capacitive electrodes EL 4 … 20 mA - compact
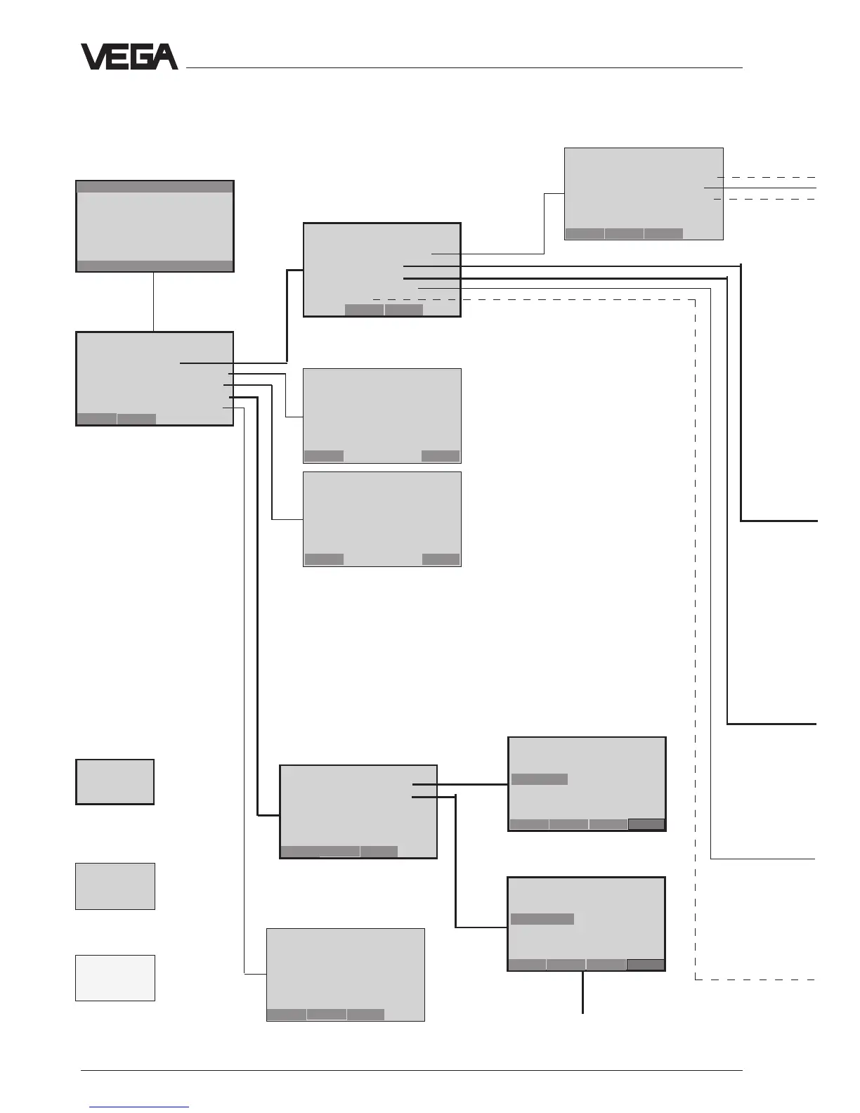
Set-up
HART
®
-menu plan
A
1
2
3
4
5
1.1
4.1
(5.1)
4.2
(5.2)
Less important
menu windows
Not required,
unimportant or blocked
menu windows
Important and
necessary menu
windows
B
Switch on:
after approx.
20 s
Set-up the sensor in the sequence of
the figures A, B, C and D (adjustment
without medium).
In case of adjustment with medium, set-
up the sensor in the sequence A1, B1,
C and D.
continue like under A
figure 4.1(5.1)
Empty adjustment
without medium
Full
adjustment
without
medium
continue like under
figure 4
Hart Communicator
Self Test
in Progress
Firmware Rev: F2.2
Module Rev: 3.6
01992-96 FRSI
Generic: Sensor
PV
2,56 m
HELP EXIT
Generic: Sensor
Device setup
1 Process variables
2 Diag/Service
3 Basic setup
4 Detailed setup
5 Review
SAVE HOME
Generic: Sensor
PV URV
100.000 m
90.300
HELP DEL ESC ENTER
Generic: Sensor
Process variables
1 Snsr 2,56 m
2 AI % rnge
3 AO1
HELP SAVE HOME
Generic: Sensor
Online(Generic)
1 Device setup
2PV
3PVAO
4PVLRV
5URV
HELP SAVE
Generic: Sensor
AO1
16.952 mA
HELP EXIT
Generic: Sensor
1 PV LRV
2URV
HELP SEND HOME
Generic: Sensor
PV LRV
0.000 m
10.000
HELP DEL ESC ENTER
Generic: Sensor
1 PV LRV
2URV
HELP SEND HOME

Table of Contents

Related product manuals