EasyManua.ls Logo

Vega EL 21 - Page 41

Default Icon
52 pages
Print Icon
To Next Page IconTo Next Page
To Next Page IconTo Next Page
To Previous Page IconTo Previous Page
To Previous Page IconTo Previous Page
Loading...
Capacitive electrodes EL 4 … 20 mA - compact 41
Set-up
blocked menu.
6 PV Damping
1.1.3
1.2
1.3
1.4
1.5
1.1.2
1.1.1
1.3.1
1.3.2
1.3.3
1.3.4
1.3.6
6 Write protect None
7 Descriptor
8 Message
9 PV Snsr s/n
Final asmbly num
Revision’s
1.2.3
1.2.2
Individual current values for
test purposes (simulation of
measured values)
Empty and full
adjustment
with medium
(see next
page)
see
next
page
see next
page
C
D
new entered
measuring loop
designation to be
confirmed with
ENTER and SEND
}
}
see
next
page
}
Transmission function
(linear)
Confirm
safety
enquiry
A1
B1
}
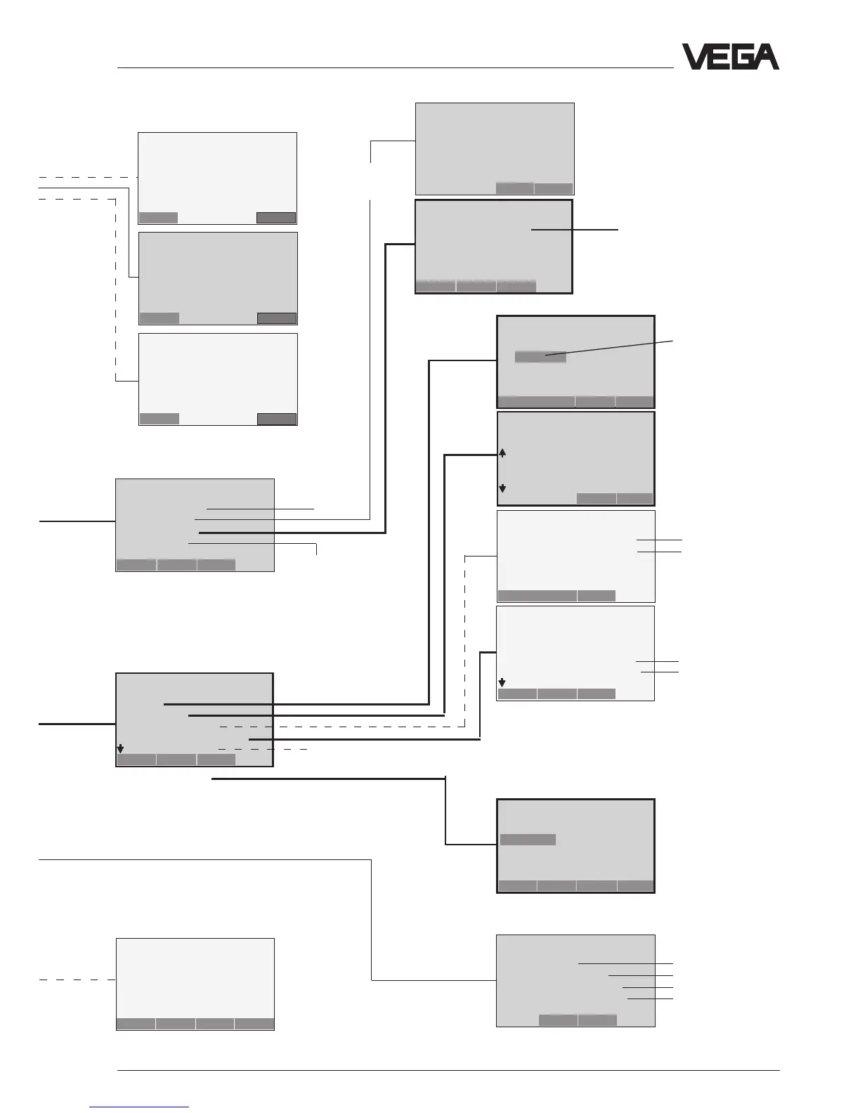
Generic: Sensor
Detailed setup
1 Sensors
2 Signal condition
3 Output condition
4 Device information
SAVE HOME
Generic: Sensor
PV
0,2 m
HELP EXIT
Generic: Sensor
PV % rnge
8.945 %
HELP EXIT
Generic: Sensor
AO1
5.952 mA
HELP EXIT
Generic: Sensor
PV Snsr unit
m
m
bbl
in
cm
ESC ENTER
Generic. Sensor
Range values
1 PV LRV
2URV
3 PV LSL
4 USL
HELP HOME
Generic: Sensor
PV Damp
1.000 s
2 .000 s
HELP DEL ESC ENTER
Generic: Sensor
Basic setup
1Tag
2 PV Unit
3 Range values
4 Device information
5 PV Xfer fnctn
HELP SAVE HOME
Generic: Sensor
Review
Model
Generic
HELP PREV NEXT EXIT
Generic: Sensor
Calibration
1 Apply values
2 Enter values
HELP SAVE HOME
Generic: Sensor
Choose analog output
level
14 mA
2 20 mA
3 Other
4 End
ABORT ENTER
Generic: Sensor
Diag/Service
1 Test device
2 Loop test
3 Calibration
4 D/A trim
SAVE HOME
Generic: Sensor
Device information
1 Distributor
2 Model Generic
3 Dev id
4Tag
5 Date 10/01/97
HELP SAVE HOME
Generic: Sensor
Tag
Sensor
Sensor
HELP DEL ESC ENTER

Table of Contents

Related product manuals