EasyManua.ls Logo

Velleman PPS 10 - Page 34

Velleman PPS 10
72 pages
Print Icon
To Next Page IconTo Next Page
To Next Page IconTo Next Page
To Previous Page IconTo Previous Page
To Previous Page IconTo Previous Page
Loading...
34
PPS10 Pocket Scope
TM
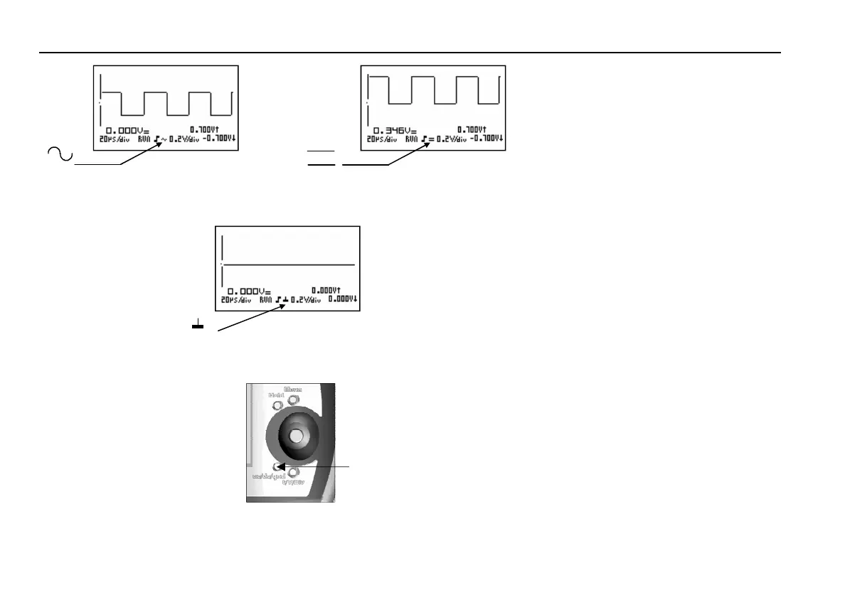
Input coupling
Depending on the signal or the part of the
signal you would like to measure, you can
connect the input directly or via a decoupling
capacitor to the signal source.
A short press on the AC/DC/GND button '1'
will set the input coupling to AC or DC.
An AC or DC symbol will be shown on the
display (fig.35 & 36).
Remarks:
To measure the DC voltage only, set the
input coupling on ‘DC’.
To measure the ripple on a DC voltage, set
the input coupling on ‘AC’.
With a time base of 1s/div or slower the
input will always be coupled directly
(DC).
AC Voltage Reference
When moving the signal vertically, the refer-
ence level (0V) will be incorrect when meas-
uring AC voltages. In this case, enter a new
0V reference. To do so, hold the AC/DC/
GND button for a while. The input will be
disconnected internally from the signal and
connected to the ground. You will see a 0V
reference line and a ground symbol on the
display (fig. 37).
Fig 38
1
Fig 35 Fig 36
DC
AC
Fig 37
GND
input coupling

Table of Contents

Related product manuals