EasyManua.ls Logo

ViewSonic PJ503D-1 - Page 110

ViewSonic PJ503D-1
144 pages
Print Icon
To Next Page IconTo Next Page
To Next Page IconTo Next Page
To Previous Page IconTo Previous Page
To Previous Page IconTo Previous Page
Loading...
107
ViewSonic Corporation Confidential - Do Not Copy PJ503D-1
Model
Title
Date Rev:
ViewSonic Corporation
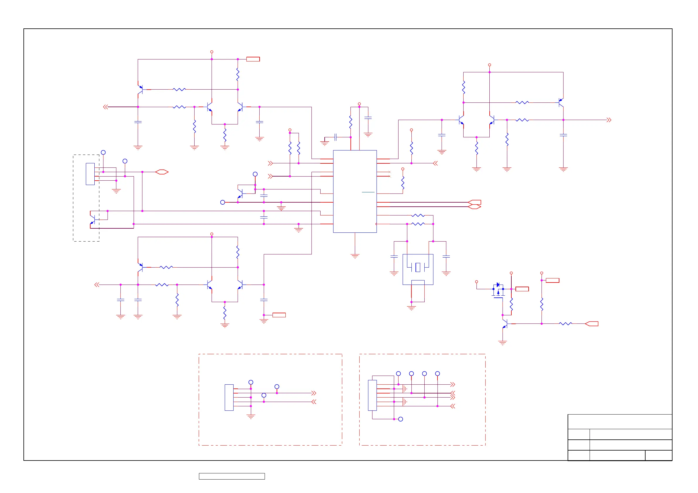
MAIN BOARD
FAN3
FG2
FG3
SDA
FAN2
FAN1
FG1
FG2
FAN1
FG3
SCL
FAN3
FAN1_B
FAN2_B
FAN2
SCL
SDA
P5V
FAN_SW
P12V
GND
P3P3V
FAN2_B
P12V
P12V
P12V
P5V_A P5V_A
P5V_A
P5V_A
P5V
P5V_A
P3P3V
FAN1
FAN2
FG1
FG2
FG3
FG1
FG2
FAN3
FAN1
FAN2
FAN3
FG3
Blower Fan
Rear Fan and DMD Fan
Shape
Shape
OPEN
TP124
QF7
2SB772S-P-L
C E
B
RF18
2.2K
RF9
1K J
TP126
CF12
10U K
RF23
1K J
TP875
CF9
10P J
TP132
CF3
0.1U K
RF19
10M J
RF17
2M J
CF6
0.1U K
J9
2KD2094102
1
2
G1
G2
QF3
2N3904S
B
E C
J13
2KD2093103
1
1
2
2
3
3
G1
G1
G2
G2
J12
2KD2093106
1
2
3
4
5
6
G1 G2
CF1
2.2U Z
TP876
RF14
10K J
RF11
10K J
CF5
0.1U K
RF3
1K J
CF10
0.1U K
UF1
G793D5U
FAN2
1
FG2
2
FAN1
3
FG1
4
DXP1
7
SGND1
8
DXP2
9
SGND2
10
FAN3
20
FG3
19
NC1
18
NC2
17
ALERT
5
SCL
14
SDA
13
X2
12
X1/CLK
11
AVCC
6
DVCC
15
DGND
16
QF2
2SB772S-P-L
C E
B
RF4
1K J
RF2
2.2K
RF25
10K J
TP133
TP797
QF4
2N3904S
B
E C
TP122
QF1
2SB772S-P-L
C E
B
RF1
2.2K
RF12
10K J
R7314100
QT2
NC
B
E C
QF8
2N3904S
B
E C
RF8
10K J
RF24
10K J
CT1
2200P K
QF6
2N3904S
B
E C
TP125
RF21
22K
QT1
KN3904/P
B
E C
CF11
0.1U K
TP796
Y5
32.768KHZ
1
2
4
3
RF10
10K J
RF26
470
QF11
2N3904S
B
E C
TP127
CT2
2200P K
QF10
SI2315BDS-T1-E3
3
1
2
RF13
1K J
RF20
1K J
CF8
10P J
RF22
10K J
RF7
10K J
QF9
2N3904S
B
E C
RF6
22K
RF5
22K
CF4
0.1U K
CF2
0.1U K
QF5
2N3904S
B
E C
TP795

Related product manuals