EasyManua.ls Logo

Viper 500HF - Page 13

Viper 500HF
23 pages
Print Icon
To Next Page IconTo Next Page
To Next Page IconTo Next Page
To Previous Page IconTo Previous Page
To Previous Page IconTo Previous Page
Loading...
© 1998 Directed Electronics, Inc. Vista, CA
13 N438 7/98
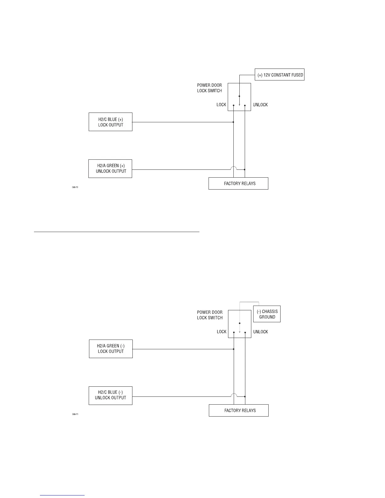
Many domestically-made GM vehicles use Type A locks. However, many more GM vehicles are Type C than in pre-
vious years. The full-size pickups (1989-up), many of the S10 Blazers, the Corvette, '95 Cavalier/Sunfire 1993 -
and newer, Camaro/Firebird all use Type C door locks, and cannot be controlled without a 451M! Almost all
domestically-built Fords are Type C. Ford builds almost no Type A systems. Chrysler builds both Type A and Type
C, so use care.
Type B - (-) pulses from the switch to the factory relays
This system is common in many Toyotas, Nissans, Hondas, and Saturns, as well as Fords with the keyless-entry
system (some other Fords also use Type B).
The switch will have three wires on it, and one wire will test ground all the time. One wire will pulse (-) when the
switch locks the doors, and the other wire will pulse (-) when the switch unlocks the doors. This type of system is
difficult to mistake for any other type.
IMPORTANT! Remember that these wires'
functions reverse between Type A and Type B!
IMPORTANT! Remember that these wires'
functions reverse between Type A and Type B!

Related product manuals