EasyManua.ls Logo

Void Cyclone 55 - Cyclone 55 Wiring Diagram

Void Cyclone 55
24 pages
Print Icon
To Next Page IconTo Next Page
To Next Page IconTo Next Page
To Previous Page IconTo Previous Page
To Previous Page IconTo Previous Page
Loading...
Page 12UG10583-2.0 - Cyclone 55 User Guide V2.0
-
+
-
+
1” HF
+
-
+
-
5” LF
Passive
Crossover
1” HF
+
-
+
-
5” LF
Passive
Crossover
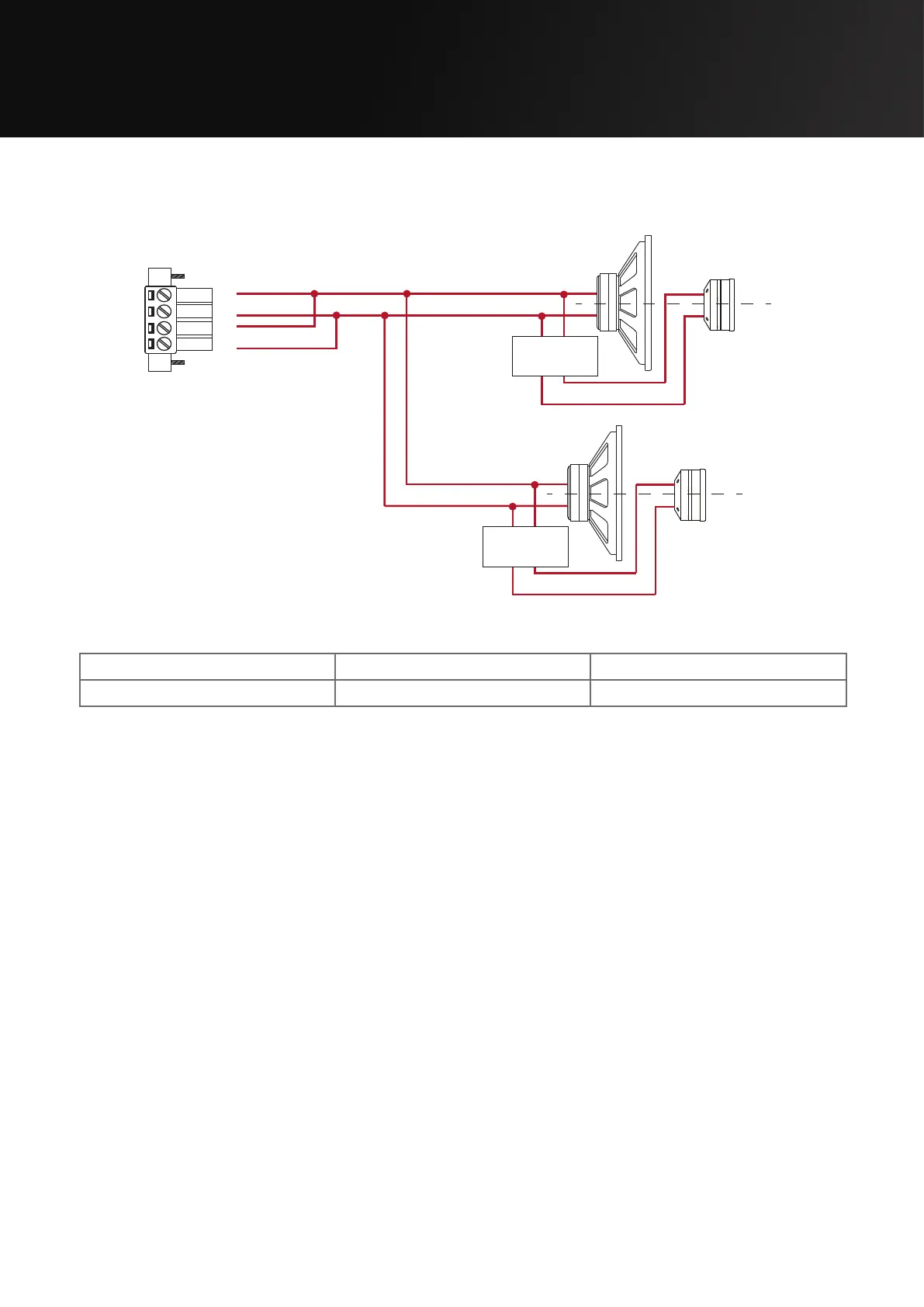
4.5 Cyclone 55 wiring diagram
Phoenix pins 1-/1+ Phoenix pins 2-/2+
In HF (2 x 1”) and LF (2 x 5”) Link/out
Figure 4.7: Wiring diagram
4 Cable and Wiring

Related product manuals