EasyManua.ls Logo

VORAGO PEB1 - Keil Vision IDE Installation

VORAGO PEB1
37 pages
Print Icon
To Next Page IconTo Next Page
To Next Page IconTo Next Page
To Previous Page IconTo Previous Page
To Previous Page IconTo Previous Page
Loading...
VA41620/VA41630 Evaluation Board User’s Manual
V1.0
14
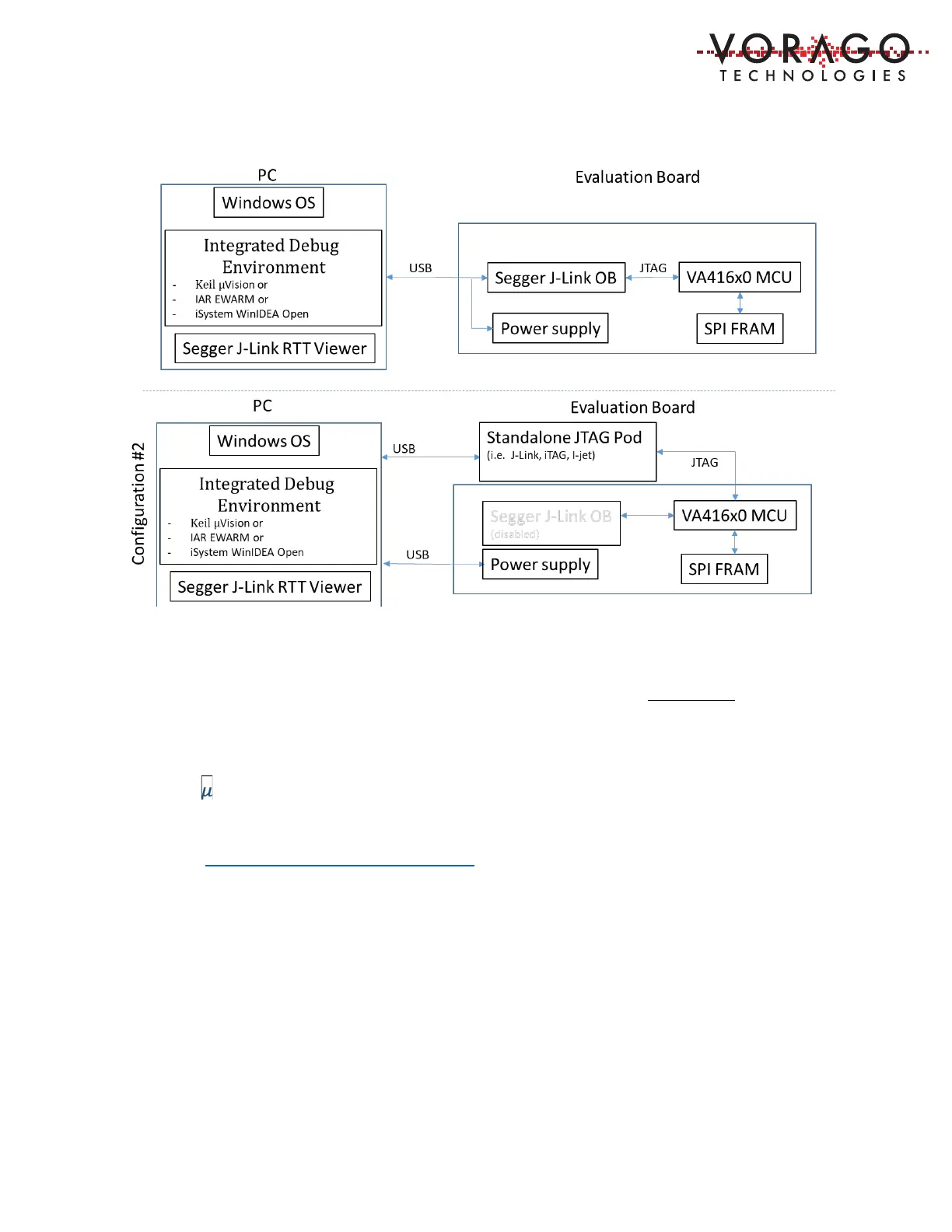
Figure 3 - Software interaction for PEB1
2.1 Required Downloads
The following downloads are required to allow full functionality of the evaluation board. These
tools are evaluation versions and are free of charge. Please download the Keil IDE, the Segger J-
Link software and the VORAGO PEB1 software development code as outlined in the below
sections.
2.1.1 Keil Vision Integrated Development Environment
Keil offers an evaluation version of the IDE for free that will support compiled code of 32kbytes
and below. http://www.keil.com/arm/mdk.asp (approximately size = 400 Mbytes)