EasyManua.ls Logo

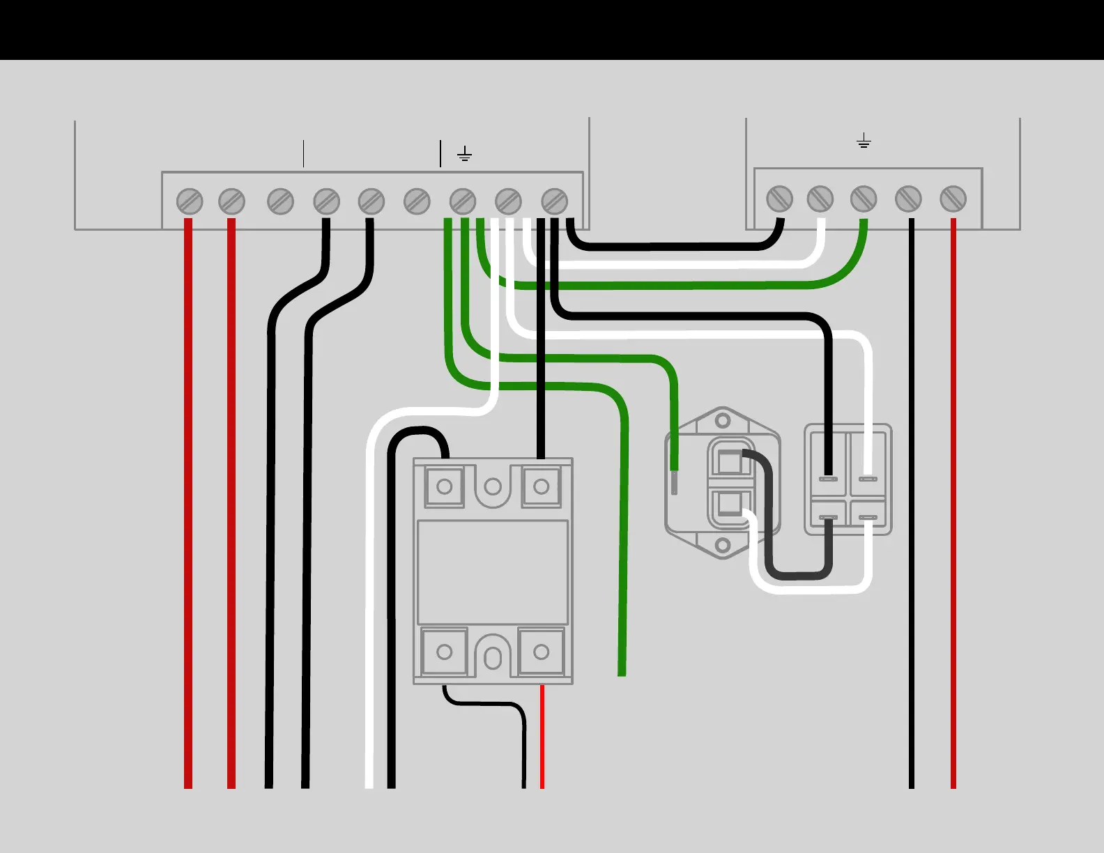
VORON 2 - High Voltage Wiring

VORON 2
120 pages
Print Icon
To Next Page IconTo Next Page
To Next Page IconTo Next Page
To Previous Page IconTo Previous Page
To Previous Page IconTo Previous Page
Loading...
117
V1.0.0
+V
-V
N
L
+
-
AC
AC
N
L
-V
+V
MeanWell LRS-200 MeanWell RS-25-5
Chassis Ground
(Connect to frame)
SSR ControlBed HeaterRAMPs Power RaspberryPi Power
High Voltage Wiring

Related product manuals