EasyManua.ls Logo

WACOM INTUOS4 WIRELESS - Working with Display Toggle

WACOM INTUOS4 WIRELESS
116 pages
Print Icon
To Next Page IconTo Next Page
To Next Page IconTo Next Page
To Previous Page IconTo Previous Page
To Previous Page IconTo Previous Page
Loading...
58
Index
Contents
58
Index
Contents
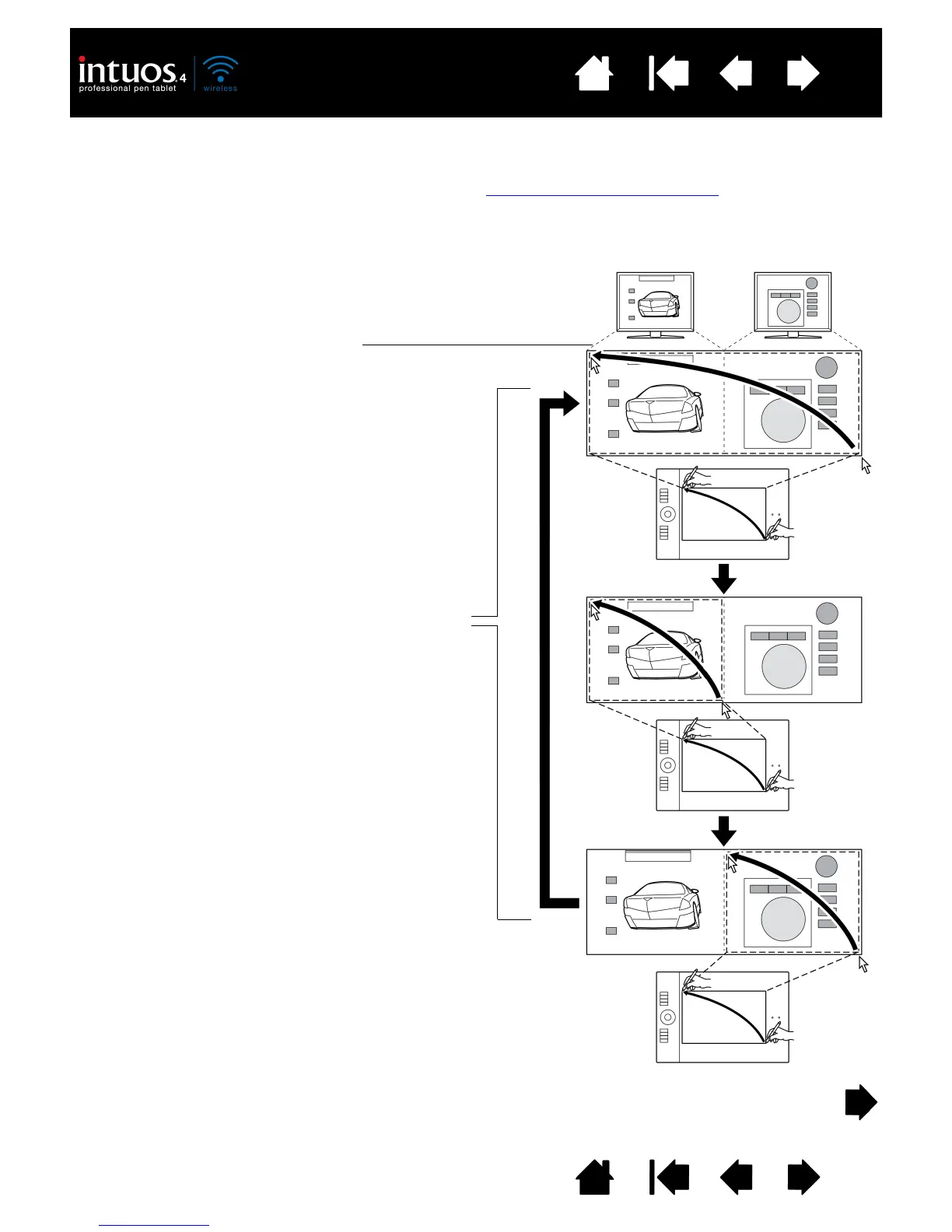
WORKING WITH DISPLAY TOGGLE
DISPLAY TOGGLE is available only on multiple monitor systems. This feature allows you to work with your
tablet on all displays or on one display at a time. (See working with multiple monitors
.)
After setting an ExpressKey to D
ISPLAY TOGGLE, you can then press that button to sequentially toggle the
current tablet mapping between a base mapping (the current setting from the M
APPING tab) and other
monitors. For example:
1. The entire display area of a multi-monitor system
is set up for extended mode and assigned to the
active area of the Intuos4 tablet.
2. Pressing a tool button to which the D
ISPLAY
T
OGGLE function has been assigned toggles the
tablet mapping to the next display in sequence

Table of Contents

Related product manuals