EasyManua.ls Logo

Whirlpool WOS51EC0H - Page 57

Whirlpool WOS51EC0H
84 pages
Print Icon
To Next Page IconTo Next Page
To Next Page IconTo Next Page
To Previous Page IconTo Previous Page
To Previous Page IconTo Previous Page
Loading...
For Service Technician Use Only
COMPONENT TESTING
Whirlpool
®
Smart Wall Ovens
n
3-9
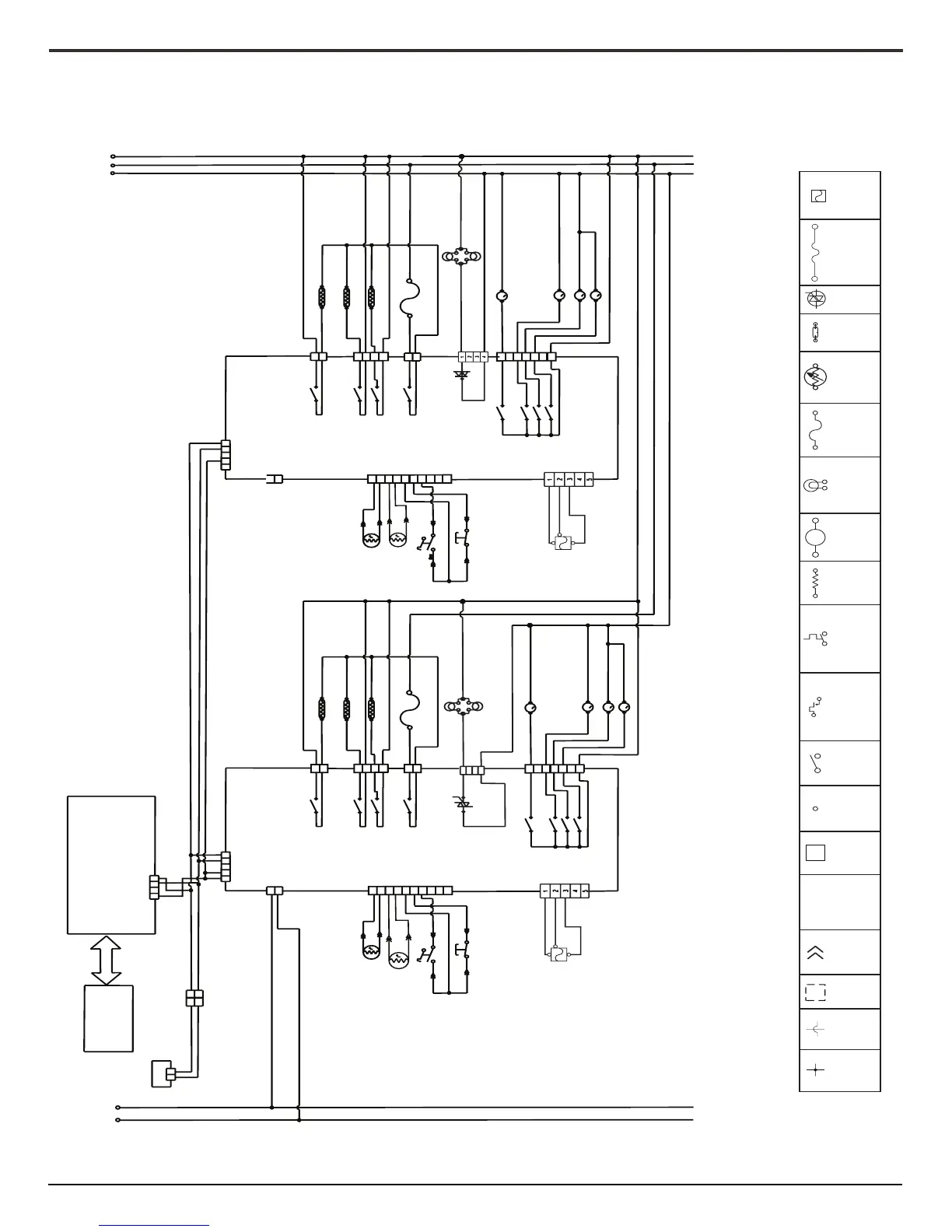
Wiring diagram for models WOD97EC0H and WODA7EC0H
Keypad
User Interface
J1
P1
123
4
YL
BR
OR
EOL
NL1
1
2
GN
RD/WH
GN
RD/WH
2
1
2
1
P1
BR
OR
YL
1
23
4
5
WH
1
2
J8
Upper Copernicus
ACU
Sensor
VT
VT
Oven Temperature
BU
TN
Motor Latch Switch
Door Switch
BR
OR/BK
ACU
BR
Lower Copernicus
YL
OR
1
23
4
5
P1
1
2
J8
WH
N
L2
L1
RD
BK
BK
WH
WH
WH
RD
BK
BK
1
2
3
4
5
6
7
8
9
10
P3
K11
K10
K2
K3
BU
PX4
1
2
PX1
BU
Broil  3600W
BU
RD
Bake  2800W
RD
YL
Convect  2500W
YL
1
2
3
4
RD
PX3
1
2
BK
BK
RD
RD/WH
Temperature Limiter
K4
K6
Open Temp 338F (170C)
K7
K8
1
2
3
4
5
6
7
P5
YL
OR
GY
GY/BK
HS Cooling Fan
LS Cooling Fan
Motor Door Latch
WH
Convect Fan
WH
WH
BK
Lower Oven
Sensor
Temperature
M
M
M
M
VT
VT
TN
LO Motor Latch Switch
P3
1
BR
Lower Door Switch
OR/BK
2
3
4
5
6
7
8
9
10
K4
K6
K7
K8
1
2
3
4
5
6
7
P5
YL
OR
GY
GY/BK
M
M
M
M
LO HS Cooling Fan
LO LS Cooling Fan
K11
Lower Motor Door Latch
K10
Lower Convect Fan
K2
K3
1
2
PX4
1
2
PX3
1
2
3
4
PX1
BU
RD
WH
BU
Lower Broil  3600W
BU
RD
Lower Bake  2800W
RD
YL
Lower Convect  2500W
YL
Win/Power
Lower Te mperature Limiter
Open Temp 338F (170C)
RD
YL
BK
P4
Hall
Sensor
RD
YL
BK
Hall
P4
Sensor
WH
WH
WH
Upper Oven Lights
BK
TR1
P7
1
2
3
4
Lights
BK
Lower Oven
TR1
Thermo Fuse
LEGEND
Indicator
Light
ThermistorNon-Resettable
Fuse
Connection No
Connection
On
Some
Models
In-Line
Connection
Connector P2,
Position 1
Circuitry
Enclosed
Within
Terminals Single
Switch
Thermal Switch
(opens on
heat rise)
Thermal Switch
(closes on
heat rise)
Resistor
or Element
Motor Halogen
Light
Triac
P2-1
M
Hall Effect
Sensor
Meat Probe
Sensor
OR
GN
Lower
Meat Probe
Sensor
OR
GN

Related product manuals