EasyManua.ls Logo

Whirlpool WOS51EC0H - Whirlpool Oven Wiring Diagrams

Whirlpool WOS51EC0H
84 pages
Print Icon
To Next Page IconTo Next Page
To Next Page IconTo Next Page
To Previous Page IconTo Previous Page
To Previous Page IconTo Previous Page
Loading...
For Service Technician Use Only
COMPONENT TESTING
Whirlpool
®
Smart Wall Ovens
n
3-3
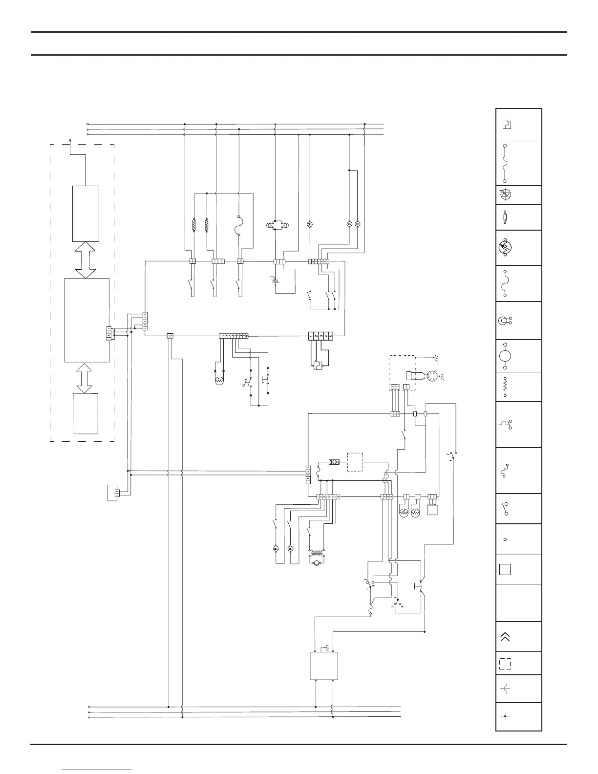
Wiring Diagram
Wiring diagram for models WOC54EC0H and WOC54EC7H
BK
NL2
L1
WH
P32 P33
Line
P31
P34
Filter L1
71 BR
41 WH
Line
20A
Fuse
Primary
Switch
Interlock
43 BU
42 WH
51 BU
22
21 BR
BR
31 Y
82 BR
81 BR
4906
Turntable
84 BK 83 BK 4901
Magnetron Fan
RD
RD
Halogen Light
85 BR
86 BR
4902
MW Light
Transformer
Monitor
Conv. Thermoactuator
Interlock
Cavity
Switch
32 YL
Thermostat
P2
52 BU
P26
Fuse
250mA
Magn
Thermistor
Cavity
Thermistor
Humidity
Sensor
1600
P1
P21
P22
P23
Control
Inverter
MW Relay
4903
Microwave
Appliance Manager
P8
Switch
P355
Secondary Interlock
P354
9 BU
63 WH
CN701
PWM
MW Inverter
CN703
E701
CN702
90 R
91 R
F
FA
Magnetron
GN
19 YL/
K4
K7
K8
YL
WH
WHGY
Motor Door Latch
GY/BK
LS Cooling Fan
BK
P5
BK
BU
HS Cooling Fan
RD
RD
PX4
PX1
PX3
BU
Broil - 3600W
BU
RD
Bake - 2800W
RD
RD/WH
K11
K10
K3
Copernicus
Temperature Limiter
Open Te mp 338ÀF (170ÀC)
YL
OR
BK
WH
J8
V
P3
V
Appliance Manager
BU
TN
Sensor
Oven Temperature
BR
Motor Latch Switch
GN
OR
RD/WH
YL
Door Switch
OR/BK
EOL
Keypad
J1
User Interface
P1
YL
BR
Win/Power
OR
BR
OR
YL
P1
R
YL
NL2L1
BK
P4
8 BU
Hall Sensor
WH
Oven Lights
WH
BK
TR1
P7
1
2
3
4
Thermo Fuse
LEGEND
Indicator
Light
ThermistorNon-Resettable
Fuse
Connection No
Connection
On
Some
Models
In-Line
Connection
Connector P2,
Position 1
Circuitry
Enclosed
Within
Terminals Single
Switch
Thermal Switch
(opens on
heat rise)
Thermal Switch
(closes on
heat rise)
Resistor
or Element
Motor Incandescent
Light
Triac
P2-1
M
Hall Effect
Sensor
1
2
3
4
WiFi
Antenna
HMI

Related product manuals