EasyManua.ls Logo

Whirlpool WOS51EC0H - Page 52

Whirlpool WOS51EC0H
84 pages
Print Icon
To Next Page IconTo Next Page
To Next Page IconTo Next Page
To Previous Page IconTo Previous Page
To Previous Page IconTo Previous Page
Loading...
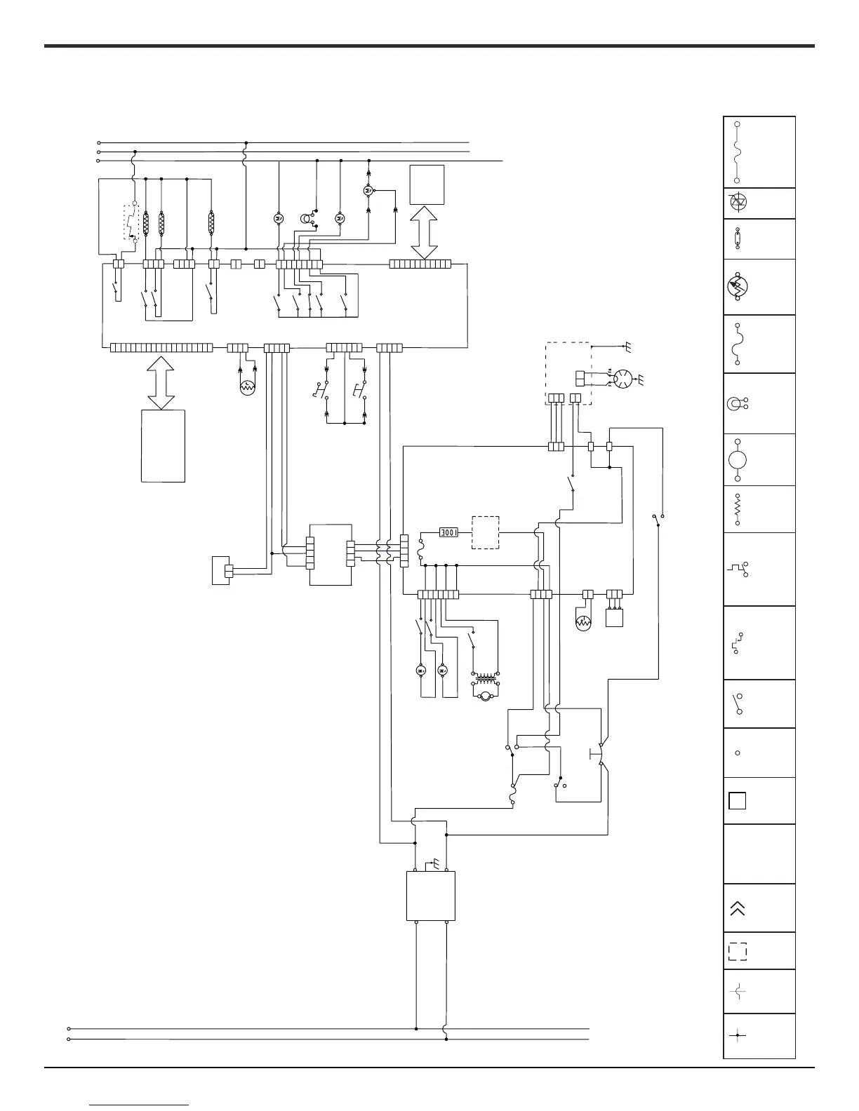
For Service Technician Use Only
COMPONENT TESTING
3-4
n
Whirlpool
®
Smart Wall Ovens
Wiring diagram for model WOC75EC0H
Thermo Fuse
LEGEND
Indicator
Light
ThermistorNon-resettable
Fuse
Connection
No
Connection
On
Some
Models
In-Line
Connection
Connector P2,
Position 1
Circuitry
Enclosed
Within
Terminals Single
Switch
Thermal Switch
(opens on
heat rise)
Thermal Switch
(closes on
heat rise)
Resistor
or Element
Motor Incandescent
Light
Triac
P2-1
M
RD/WH NL2L1
RD
RD
RDRD
Temperature Limiter
(Non-Resettable) Open
BK
Temperature 338F (170C)
Bake - 2800W
BU
Broil - 3600W
BU
WH
Door Switch
Door Latch Switch
BR
TN
GN
YL
BR
OR
V
V
DLB
BK
OR/BK
EOL
Board
BR
Wide Interface
OR
YL
Control
Fuse
250mA
82 BR
81 BR
Inverter
84 BK
83 BK
Turntable
Halogen Light
RD
Magnetron Fan
RD
85 BR
MW Light
86 BR
8 BU
Transformer
32 YL
71 BR
22 BR
52 BU
Primary
Switch
Interlock
21 BR
Line
31 YL
20A Fuse
42 WH
43 BU
Monitor
51 BU
Switch
Interlock
Cavity
Magn
Thermostat
Humidity
Thermistor
Sensor
1600
Switch
61 WH
Secondary Interlock
4903
MW Relay
9 BU
63 WH
PWM
90 RD
91 RD
Magnetron
MW Inverter
15 BK
19 YL/GN
Line Filter
L1
11 WH
N
Keypad
MW
Appliance Manager
RD
K14
K2
K3
P11
P3
P2
P1
1
2
1
3
4
1
3
4
1
2
1
2
1
2
K1
P15
P4
Oven
Sensor
1
2
Temperature
9
7
8
5
6
10
3
4
11
12
17
18
19
15
16
13
14
20
P12
1
P10
1
2
3
4
2
5
P9
3
4
1
2
7
5
6
3
4
P7
P6
1
2
5
3
4
J1
J2
12345
1234
12
12345
P26
P2
1
2
5
7
8
6
4906
3
4
4901
4902
P1
1
2
3
4
1
2
3
3
2
1
P8
P355
P354
CN701
CN702
CN703
E701
1
4
2
1
2
3
P23
1
2
P21
1
2
4
1
2
4
L1
P34
P33
P31
P32
YL
YL
BK
BK
Convect - 2500W
BK
YL
BK
BK
WH
WH
WH
Motor Door Latch
Oven Light
HS Cooling Fan
GY/BK
1
Display
2
7
8
9
5
6
K12
3
4
K10
P5
1
2
7
8
9
5
6
P13
3
4
10
11
12
Board
Oven Control
K6
K8
GY
LS Cooling Fan
K9
WHOR/WH
Convect Fan
WH
RD
BK

Related product manuals