EasyManua.ls Logo

Whirlpool WOS51EC0H - Page 53

Whirlpool WOS51EC0H
84 pages
Print Icon
To Next Page IconTo Next Page
To Next Page IconTo Next Page
To Previous Page IconTo Previous Page
To Previous Page IconTo Previous Page
Loading...
For Service Technician Use Only
COMPONENT TESTING
Whirlpool
®
Smart Wall Ovens
n
3-5
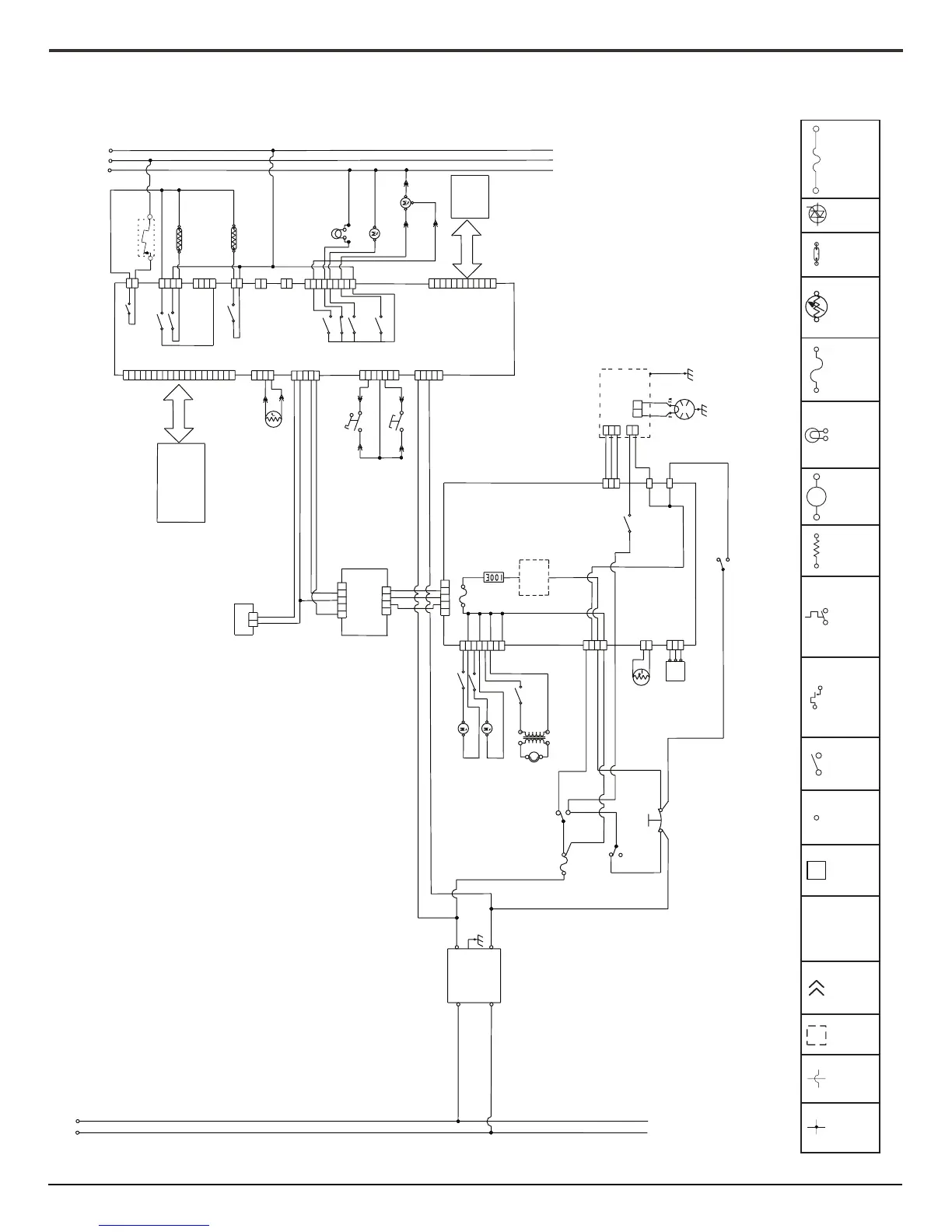
Wiring diagram for model WOC75EC7H
RD/WH
NL2L1
RD
RD
RD
RD
Te mperature Limiter
(Non-Resettable) Open
YL
Te mperature 338F (170C)
BK
BK
BK
BK
Bake - 2800W
BU
BU
Broil - 3600W
WH
WH
WH
Oven Light
Motor Door Latch
Door Switch
Display
Door Latch Switch
BR
TN
GN
YL
BR
OR
V
V
DLB
BK
OR/BK
EOL
Wide Interface
Board
BR
OR
YL
Control
Fuse
250mA
82 BR
Inverter
81 BR
84 BK
83 BK
Tu rntable
Magnetron Fan
Halogen Light
RD
RD
85 BR
MW Light
86 BR
8 BU
32 YL
Transformer
52 BU
71 BR
22 BR
Primary
Switch
31 YL
Interlock
21 BR
Line
20A Fuse
42 WH
43 BU
51 BU
Monitor
Switch
Interlock
Cavity
Magn
Thermostat
Thermistor
Humidity
Sensor
1600
Switch
61 WH
Secondary Interlock
MW Relay
4903
63 WH
9 BU
PWM
90 RD
91 RD
MW Inverter
Magnetron
19 YL/GN
15 BK
11 WH
Line Filter
L1
N
MW
Keypad
Appliance Manager
RD
K14
K2
K3
P11
P3
P2
P1
1
2
1
3
4
1
3
4
1
1
2
2
1
2
K1
P15
P4
1
2
7
8
9
5
6
K12
3
4
K10
P5
1
2
7
8
9
5
6
3
4
P13
10
11
12
Oven
Sensor
1
Te mperature
2
7
8
9
5
6
3
4
10
11
12
17
18
19
15
16
13
14
20
P12
1
P10
2
3
4
1
2
5
3
4
P9
1
2
7
5
6
P7
3
4
P6
1
2
5
3
4
J1
J2
12345
1234
12
12345
P26
P2
1
2
7
8
5
6
3
4
4906
4901
4902
P1
1
4
2
3
1
3
2
3
2
1
P8
P355
P354
CN701
CN702
CN703
E701
1
4
2
1
2
3
P23
1
2
P21
1
2
4
1
2
4
L1
P34
P33
P31
P32
Board
Oven Control
K6
K8
BK
WH
HS Cooling Fan
GY/BK
GY
LS Cooling Fan
WH
RD
BK
Thermo Fuse
LEGEND
Indicator
Light
ThermistorNon-resettable
Fuse
Connection
No
Connection
On
Some
Models
In-Line
Connection
Connector P2,
Position 1
Circuitry
Enclosed
Within
Terminals Single
Switch
Thermal Switch
(opens on
heat rise)
Thermal Switch
(closes on
heat rise)
Resistor
or Element
Motor Incandescent
Light
Triac
P2-1
M

Related product manuals