EasyManua.ls Logo

Whirlpool WOS51EC0H - Page 60

Whirlpool WOS51EC0H
84 pages
Print Icon
To Next Page IconTo Next Page
To Next Page IconTo Next Page
To Previous Page IconTo Previous Page
To Previous Page IconTo Previous Page
Loading...
For Service Technician Use Only
COMPONENT TESTING
3-12
n
Whirlpool
®
Smart Wall Ovens
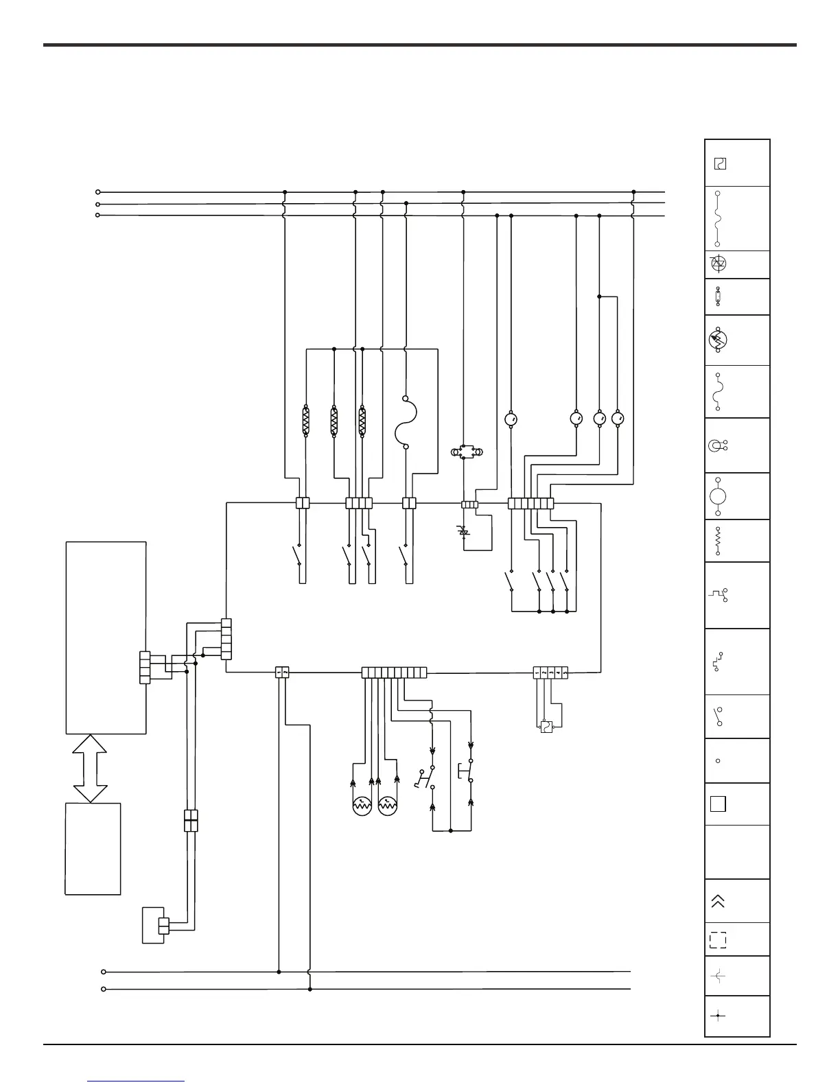
Wiring diagram for models WOS97EC0H and WOSA2EC0H
Keypad
User Interface
ACU
EOL
Copernicus
NL1
12
12
34
GN
RD/WH
GN
RD/WH
2
2
1
11
WH
VT
Sensor
VT
Oven Temperature
BU
TN
BR
Motor Latch Switch
Door Switch
OR/BK
P3
1
4
2
3
5
6
9
7
8
10
P1
J1
YL
OR
BR
BR
1
OR
YL
2
34
5
P1
J8
K11
K10
K2
K3
1
2
PX4
PX1
PX3
P5
1
2
3
4
1
2
K4
K6
K7
K8
1
2
BK
WH
WH
3
4
5
6
7
GY/BK
M
HS Cooling Fan
GY
OR
YL
M
M
M
WH
LS Cooling Fan
Motor Door Latch
RD/WH
Convect Fan
RD
YL
RD
Temperature Limiter
Open Temp 338F (170C)
BU
BU
YL
Convect  2500W
Bake  2800W
Broil  3600W
RD
RD
BU
BK
BK
NL2L1
Win/Power
RD
YL
BK
Hall
P4
Sensor
WH
WH
Oven Lights
BK
TR1
P7
1
2
3
4
Thermo Fuse
LEGEND
Indicator
Light
ThermistorNon-Resettable
Fuse
Connection
No
Connection
On
Some
Models
In-Line
Connection
Connector P2,
Position 1
Circuitry
Enclosed
Within
Terminals Single
Switch
Thermal Switch
(opens on
heat rise)
Thermal Switch
(closes on
heat rise)
Resistor
or Element
Motor Halogen
Light
Triac
P2-1
M
Hall Effect
Sensor
Meat Probe
Sensor
OR
GN

Related product manuals