EasyManua.ls Logo

Williams AC2030 - Wiring Diagram

Williams AC2030
32 pages
Print Icon
To Next Page IconTo Next Page
To Next Page IconTo Next Page
To Previous Page IconTo Previous Page
To Previous Page IconTo Previous Page
Loading...
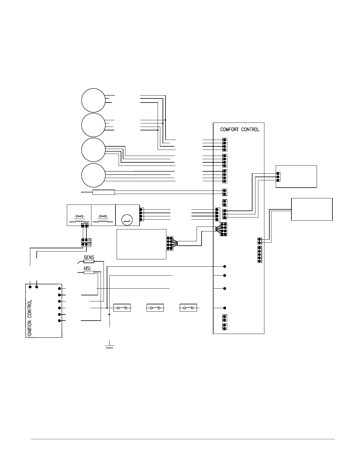
28
WIRING DIAGRAM
Wiring Diagram
01 - GND BK
02 - 12 VDC RD
03 - TACH YL
04 - PWM BR
01 - GND BK
02 - 12 VDC RD
03 - TACH YL
04 - PWM BL
01 - GND BK
02 - 12 VDC RD
03 - TACH YL
04 - PWM BL
FAN 1
FAN 1
OUTLET
MOTOR
FAN 1
INLET
MOTOR
FAN 2
MOTOR
FAN 3
MOTOR
FAN 2
FAN 3
TEMP - 1
TEMP - 2
FLAME TC
STEPPER
MOTOR
STEPPER
MOTOR
SOLENOID
VALVE 1
SOLENOID
VALVE 2
LMT SW
GND
12 VL
TH (X1)
HI LIMIT
DRAFT
HOOD TD
HI LIMIT
CIRC
FAN TD
(GND) VALV
MV
(GND) HSI
(GND) X2
(TH) X1
SENS
HSI
12VL
SENSE PK
HSI BL
12 VL IGN BRD
TH(X1) OG
(GND) IGN CTRL GR
HSI BL
MV RD
(GND) BK
VALV
TH(X1)
YL
TH(X1)
RD
12 VL CTRL BRD BK
GND CTRL BRD GR
GND
CHASSIS
T-STAT
RJ45
TEG 1
TEG 2
NC
NC
THERMOSTAT
DC 12.6 V 5 A
MICRO USB
AC/DC
POWER
SUPPLY
01 - GND GR
02 - 12 VDC OG
03 - TACH WH
01 - GND BK
02 - 12 VDC RD
03 - TACH YL
04 - PWM BR
SWITCH
VENT
SENSE
VENT
RD
M
VALVE BODY MUST BE GROUNDED
PRESSURE
SENSOR

Related product manuals