EasyManua.ls Logo

Worcester GREENSTAR 24 - Combustion Checks and Final Settings

Worcester GREENSTAR 24
56 pages
Print Icon
To Next Page IconTo Next Page
To Next Page IconTo Next Page
To Previous Page IconTo Previous Page
To Previous Page IconTo Previous Page
Loading...
Commissioning
6 720 811 922 (2014/07) 31
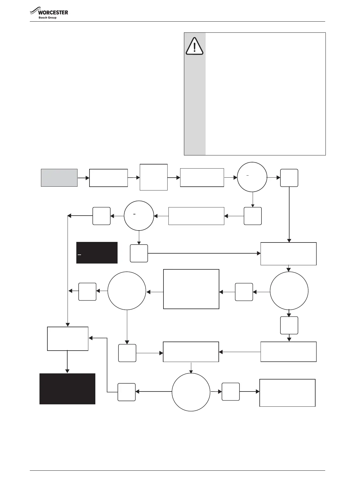
6.9 CO AND COMBUSTION CHECKS
The following combustion and flue integrity checks will be mandatory
from April 2014 and these values must be recorded on the Benchmark
check list, at the back of this manual.
Once the gas rate and pressure have been confirmed as acceptable, then
the CO and combustion checks can be undertaken.
The flow chart is given for guidance; the details of the checks are given in
the following sections:
Checking flue integrity, refer to section 8.2, page 38.
Setting the air/gas ratio, refer to section 8.5, page 39.
Fig. 51 Combustion check flow chart
6.10 FINISHING COMMISSIONING
Check the gas inlet pressure ( page 38).
Check that condensate is being discharged from the condensate
hose. If that is not the case, switch the ON/OFF switch off and on
again. That activates the syphon filling function ( page 36). Repeat
the procedure several times until condensate starts running out.
NOTICE: BEFORE CO AND COMBUSTION CHECKS:
Refer to chapter 8 to verify gas type, gas inlet
pressure, and gas rate.
Visually check the integrity of the whole flue system
and confirm that all the components are correctly
assembled, fixed and supported.
The flue gas analyser must be the correct type as
specified in BS 7967.
Before use the analyser must have been calibrated as
specified by the manufacturer.
The installer must be competent in the use of the
analyser.
Check and zero the analyser in fresh air as specified
by the manufacturer.
The air/gas ratio valve is factory set and must not be
adjusted during commissioning unless this action is
recommended following contact with the Worcester,
Bosch Group help line 0330 123 3366.
Yes
No
Yes
Yes
Set boiler to
minimum rate.
Check all seals
around the burner,
internal flue seals,
and case seals.
Rectify where
necessary.
Turn off boiler and
call Worcester, Bosch
Group help line.
0330 123 3366
No
Boiler is operating
satisfactorily.
No further action
is required.
No
No
Verify flue integrity
O2 > 20.6%
CO
2 < 0.2%
No
Yes
Check CO and
combustion ratio
at maximum rate
Check CO and
combustion ratio
at minimum rate
CO < 350ppm
CO/CO
2 ratio
< 0.004
CO < 350ppm
CO/CO
2 ratio
< 0.004
CO < 350ppm
CO/CO
2 ratio
< 0.004
Flue integrity test
using analyser
Yes
O2 > 20.6%
CO
2 < 0.2%
Set boiler to
maximum rate.
START HERE
6720809056-01.1Wo
< = less than
> = greater than
or equal to
Zero the
analyser
in fresh air.
See notice
above
Record values.
Do not adjust
the gas valve.

Table of Contents

Related product manuals