EasyManua.ls Logo

Xerox OLYMPIA ELECTRONIC COMPACT - 7.2 Trouble shooting diagram

Xerox OLYMPIA ELECTRONIC COMPACT
96 pages
Print Icon
To Next Page IconTo Next Page
To Next Page IconTo Next Page
To Previous Page IconTo Previous Page
To Previous Page IconTo Previous Page
Loading...
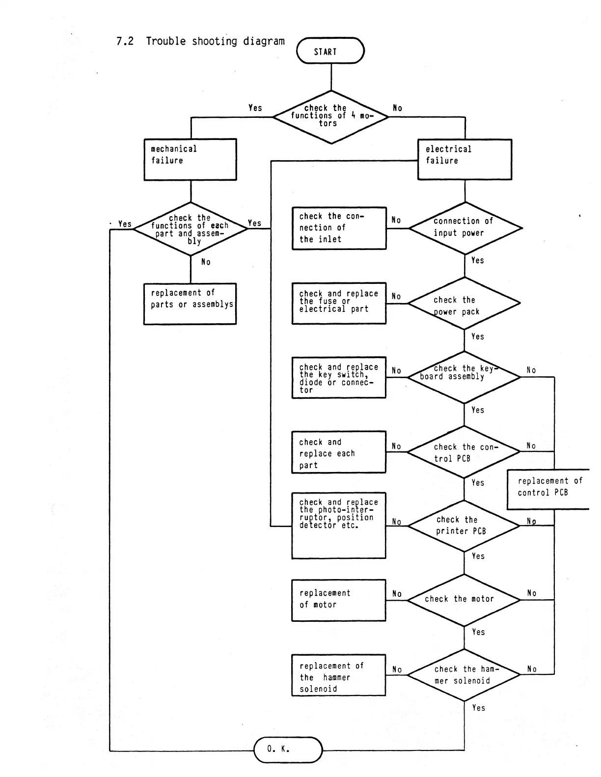
7.2
Trouble
shooting
diagram
Yes
mechanical
failure
No
replacement
of
parts
or
assemblys
Yes
Yes
0.
K.
START
check
the
con-
nection
of
the
inlet
check
and
replace
the
fuse
or
electrical
part
check
and
replace
the
key
switch,
diode
or
connec-
tor
check
and
replace
each
part
No
No
check
and
replace
the photo-inter-
ruptor, position
No
detector etc.
replacement
No
of
motor
replacement
of
the
hammer
solenoid
electrical
failure
Yes
No
No
replacement
of
control
PCB
N
No
No