EasyManua.ls Logo

Yamaha CS2x - Welcome and Overview

Yamaha CS2x
54 pages
Print Icon
To Next Page IconTo Next Page
To Next Page IconTo Next Page
To Previous Page IconTo Previous Page
To Previous Page IconTo Previous Page
Loading...
6
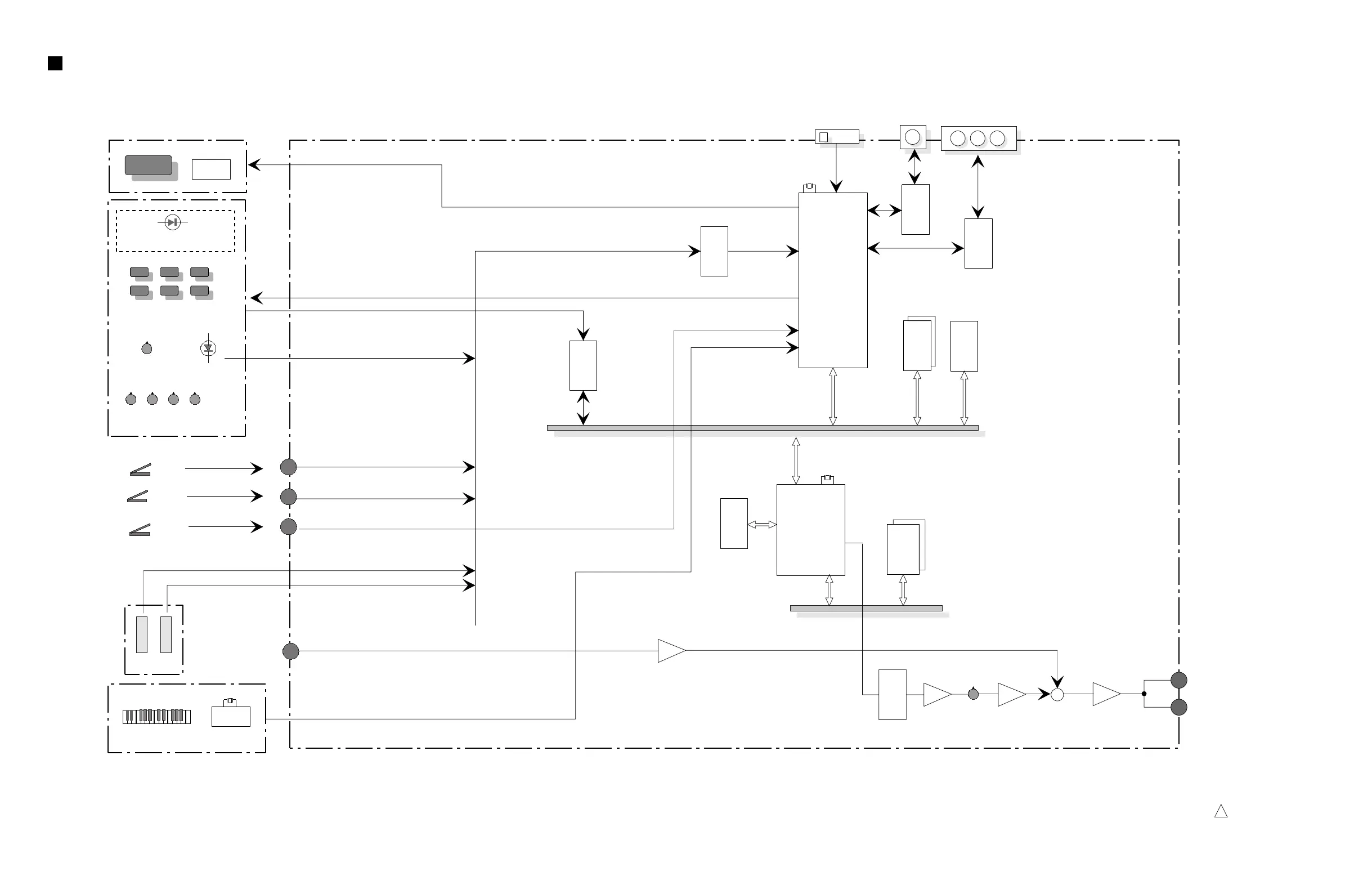
CS2X
BLOCK DIAGRAM
LineIn
MW
MKkeyboard
PB
MKS2
8MHz
stereo
LCD
LCDC
HC245
BUF
DRAM
4M
SWP30B
D/A
uPD63200
Volume
+
×2
WAVE
64M
L/MONO
,
R
PHONES
33.8688MHz
SCI
HC4053
AD
CPU
16M
×2
MASK
1M
SRAM
MIDI
I/F
16MHz
backlightLEDforLCD
switch× 46
rotaryswitch
panelLED
rotaryvolume× 8
FootVolume
FootController
FootSwitch
HOST SELECT
TO HOST THRU OUT IN
H8S/2653
MPX
Trans-
ceiver
R6 R7
IC26
R6 R7
IC27
IC22
R6 R7
L2
IC24
IC19
IC18
IC17
IC20
IC13
IC5
IC7
IC8
IC10
IC9
IC1
60 15
L2 L1
L2 L1
L1 L3 L1
IC25
R5 R7
28CA1-8812775
0

Other manuals for Yamaha CS2x

Related product manuals